WARNING:
JavaScript is turned OFF. None of the links on this concept map will
work until it is reactivated.
If you need help turning JavaScript On, click here.
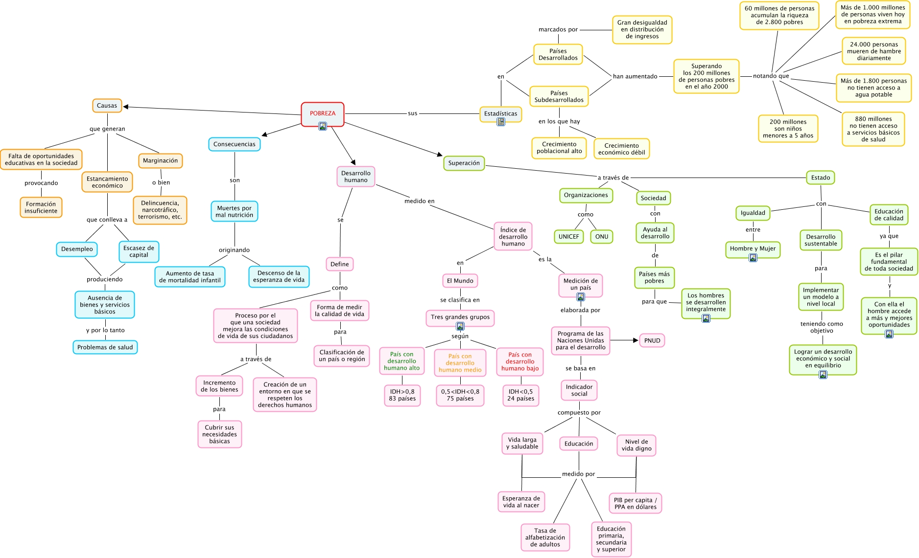
Este Cmap, tiene información relacionada con: pobreza, Implementar un modelo a nivel local teniendo como objetivo Lograr un desarrollo económico y social en equilibrio, Nivel de vida digno ???? PIB per capita / PPA en dólares, Vida larga y saludable medido por Tasa de alfabetización de adultos, Estadísticas en Países Subdesarrollados, Programa de las Naciones Unidas para el desarrollo ???? PNUD, Educación de calidad ya que Es el pilar fundamental de toda sociedad, Proceso por el que una sociedad mejora las condiciones de vida de sus ciudadanos a través de Creación de un entorno en que se respeten los derechos humanos, Índice de desarrollo humano en El Mundo, Causas que generan Falta de oportunidades educativas en la sociedad, País con desarrollo humano bajo ???? IDHɘ,5 24 países, Indicador social compuesto por Vida larga y saludable, Igualdad entre Hombre y Mujer, POBREZA ???? Causas, Programa de las Naciones Unidas para el desarrollo se basa en Indicador social, Consecuencias son Muertes por mal nutrición, Superando los 200 millones de personas pobres en el año 2000 notando que 200 millones son niños menores a 5 años, Ayuda al desarrollo de Países más pobres, Superación a través de Estado, Superando los 200 millones de personas pobres en el año 2000 notando que 880 millones no tienen acceso a servicios básicos de salud, Desarrollo sustentable para Implementar un modelo a nivel local