WARNING:
JavaScript is turned OFF. None of the links on this concept map will
work until it is reactivated.
If you need help turning JavaScript On, click here.
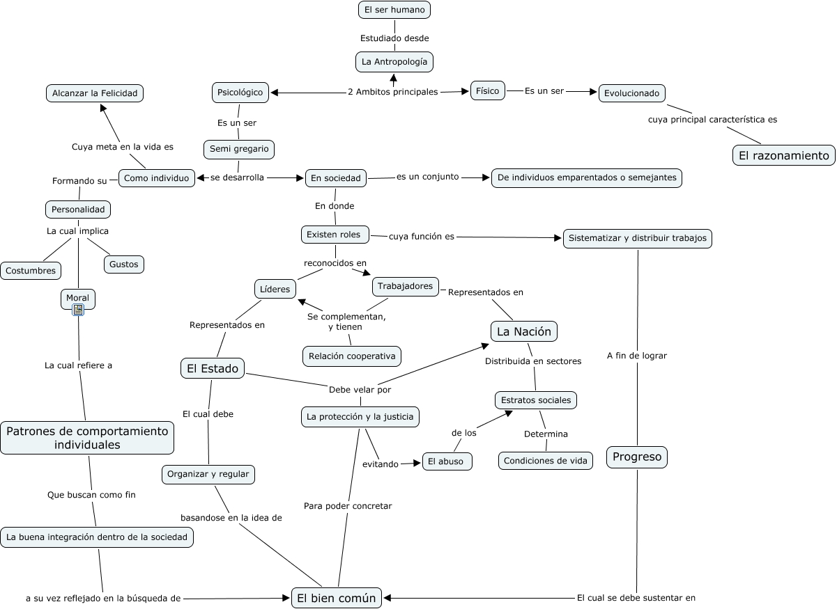
Este Cmap, tiene información relacionada con: qwert, Organizar y regular basandose en la idea de El bien común, Existen roles reconocidos en Trabajadores, Existen roles reconocidos en Líderes, El Estado Debe velar por La protección y la justicia, El ser humano Estudiado desde La Antropología, Progreso El cual se debe sustentar en El bien común, Existen roles cuya función es Sistematizar y distribuir trabajos, El Estado El cual debe Organizar y regular, El Estado Debe velar por La Nación, Trabajadores Se complementan, y tienen Líderes, La Antropología 2 Ambitos principales Psicológico, Patrones de comportamiento individuales Que buscan como fin La buena integración dentro de la sociedad, El abuso de los Estratos sociales, La Nación Distribuida en sectores Estratos sociales, Como individuo Formando su Personalidad, Líderes Representados en El Estado, Evolucionado cuya principal característica es El razonamiento, La Antropología 2 Ambitos principales Físico, Moral La cual refiere a Patrones de comportamiento individuales, En sociedad En donde Existen roles