WARNING:
JavaScript is turned OFF. None of the links on this concept map will
work until it is reactivated.
If you need help turning JavaScript On, click here.
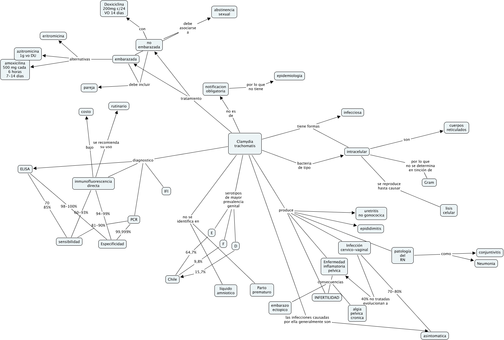
Este Cmap, tiene información relacionada con: clamydia, D 15,7% Chile, Clamydia trachomatis diagnostico ELISA, Clamydia trachomatis produce uretritis no gonococica, notificacion obligatoria por lo que no tiene epidemiologia, Enfermedad inflamatoria pelvica consecuencias algia pelvica cronica, no embarazada debe asociarse a abstinencia sexual, Clamydia trachomatis diagnostico IFI, embarazada debe incluir pareja, Clamydia trachomatis produce Infección cervico-vaginal, Infección cervico-vaginal 70-80% asintomatica, Enfermedad inflamatoria pelvica consecuencias embarazo ectopico, embarazada alternativas azitromicina 1g vo DU, Clamydia trachomatis serotipos de mayor prevalencia genital D, Clamydia trachomatis diagnostico PCR, ELISA 98-100% Especificidad, PCR 99,999% Especificidad, Clamydia trachomatis no se identifica en Parto prematuro, Clamydia trachomatis serotipos de mayor prevalencia genital F, Clamydia trachomatis produce INFERTILIDAD, PCR 81-90% sensibilidad