WARNING:
JavaScript is turned OFF. None of the links on this concept map will
work until it is reactivated.
If you need help turning JavaScript On, click here.
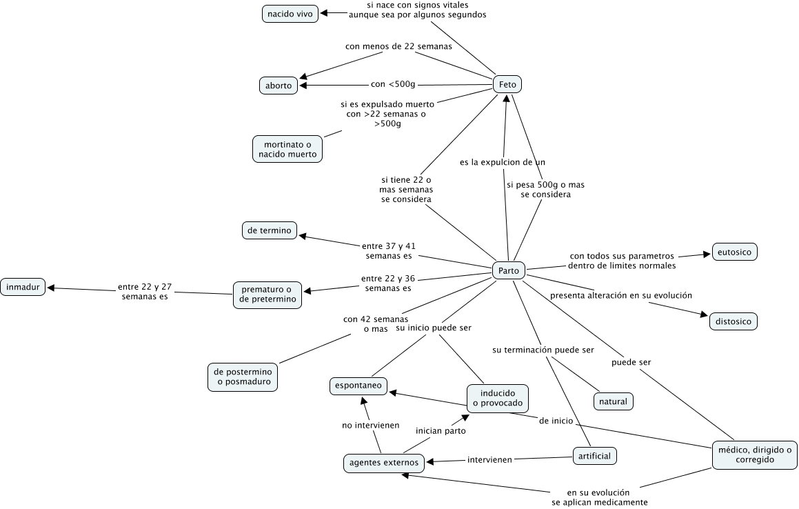
Este Cmap, tiene información relacionada con: parto_definiciones, Parto su terminación puede ser natural, Parto presenta alteración en su evolución distosico, Parto con 42 semanas o mas de postermino o posmaduro, Parto entre 22 y 36 semanas es prematuro o de pretermino, Feto con menos de 22 semanas aborto, prematuro o de pretermino entre 22 y 27 semanas es inmadur, agentes externos inician parto inducido o provocado, Parto su inicio puede ser inducido o provocado, agentes externos no intervienen espontaneo, Feto si nace con signos vitales aunque sea por algunos segundos nacido vivo, Feto si pesa 500g o mas se considera Parto, artificial intervienen agentes externos, Feto si es expulsado muerto con ᡎ semanas o g mortinato o nacido muerto, Parto entre 37 y 41 semanas es de termino, médico, dirigido o corregido de inicio espontaneo, Parto con todos sus parametros dentro de limites normales eutosico, médico, dirigido o corregido en su evolución se aplican medicamente agentes externos, Parto es la expulcion de un Feto, Parto puede ser médico, dirigido o corregido, Feto con g aborto