WARNING:
JavaScript is turned OFF. None of the links on this concept map will
work until it is reactivated.
If you need help turning JavaScript On, click here.
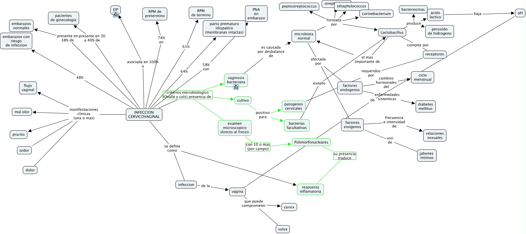
Este Cmap, tiene información relacionada con: infeccion cervicovaginal, INFECCION CERVICOVAGINAL manifestaciones clinicas (una o mas) flujo vaginal, examen microscopico directo al fresco con 10 o mas (por campo) Polimorfonucleares, vagina que puede comprometer vulva, INFECCION CERVICOVAGINAL criterios microbiologico (Ovalle y cols) presencia de: examen microscopico directo al fresco, pH de vagina, microbiota normal formada por streptococcus, acido lactico baja pH, microbiota normal formada por Lactobacillus, microbiota normal afectada por factores exogenos, factores endogenos enfermedades sistemicas diabetes mellitus, microbiota normal afectada por factores endogenos, factores endogenos cambios hormonales del ciclo menstrual, Lactobacillus produce acido lactico, factores exogenos uso de jabones intimos, INFECCION CERVICOVAGINAL 74% en RPM de pretermino, infeccion de la vagina, INFECCION CERVICOVAGINAL 64% parto prematuro idiopatico (membranas intactas), INFECCION CERVICOVAGINAL manifestaciones clinicas (una o mas) dolor, Polimorfonucleares su presencia traduce respuesta inflamatoria, Lactobacillus produce bacteriocinas