IHMC Public Cmaps

        medicina
            obstetricia y ginecologia
                obstetricia
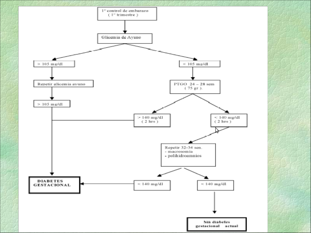
                diabetes gestacional

                    diabetes y embarazo.cmap
                    diag_DG.png
                    esquema IC.gif