Warning:
JavaScript is turned OFF. None of the links on this page will work until it is reactivated.
If you need help turning JavaScript On, click here.
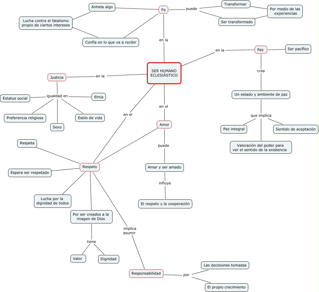
Este Cmap, tiene información relacionada con: ser humano eclesiastico, Amor ???? Respeto, SER HUMANO ECLESIÁSTICO en la Paz, Respeto implica asumir Responsabilidad, SER HUMANO ECLESIÁSTICO en la Fe, Ser transformado ???? Por medio de las experiencias, Respeto ???? Espera ser respetado, Justicia igualdad en Etnia, Por ser creados a la imagen de Dios tiene Valor, Anhela algo ???? Lucha contra el fatalismo propio de ciertos intereses, SER HUMANO ECLESIÁSTICO en la Justicia, Un estado y ambiente de paz que implica Sentido de aceptación, Justicia igualdad en Sexo, Justicia igualdad en Estilo de vida, Paz ???? Ser pacífico, Fe puede Transformar, Fe ???? Confía en lo que va a recibir, Responsabilidad por El propio crecimiento, Paz crea Un estado y ambiente de paz, Justicia igualdad en Estatus social, Por ser creados a la imagen de Dios tiene Dignidad