WARNING:
JavaScript is turned OFF. None of the links on this concept map will
work until it is reactivated.
If you need help turning JavaScript On, click here.
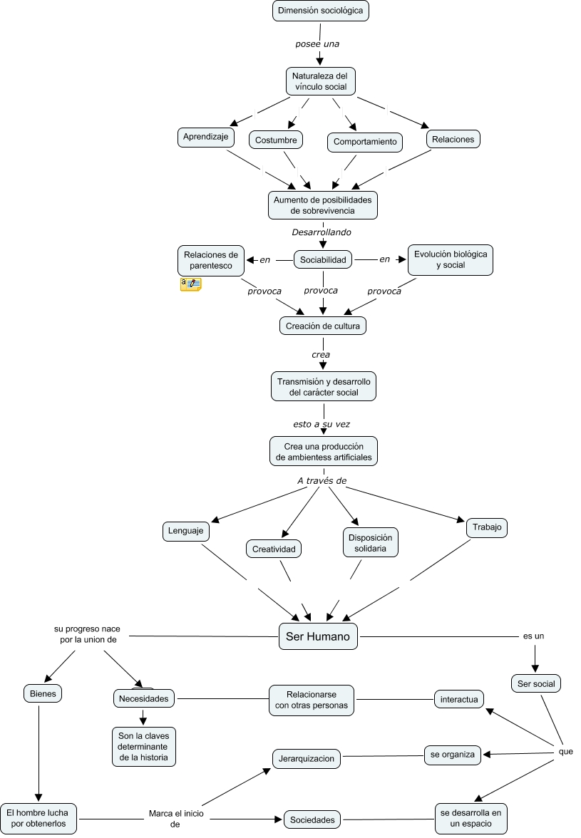
Este Cmap, tiene información relacionada con: proyecto, se desarrolla en un espacio ???? Sociedades, Crea una producción de ambientess artificiales A través de Trabajo, Relaciones Aumento de posibilidades de sobrevivencia, Creatividad Ser Humano, Dimensión sociológica posee una Naturaleza del vínculo social, Necesidades ???? Relacionarse con otras personas, Crea una producción de ambientess artificiales A través de Disposición solidaria, Aumento de posibilidades de sobrevivencia Desarrollando Sociabilidad, Ser social que se desarrolla en un espacio, Comportamiento Aumento de posibilidades de sobrevivencia, Crea una producción de ambientess artificiales A través de Lenguaje, Naturaleza del vínculo social Comportamiento, Sociabilidad provoca Creación de cultura, Creación de cultura crea Transmisión y desarrollo del carácter social, Disposición solidaria Ser Humano, Relaciones de parentesco provoca Creación de cultura, Naturaleza del vínculo social Costumbre, Costumbre Aumento de posibilidades de sobrevivencia, Naturaleza del vínculo social Relaciones, Bienes ???? El hombre lucha por obtenerlos