Warning:
JavaScript is turned OFF. None of the links on this page will work until it is reactivated.
If you need help turning JavaScript On, click here.
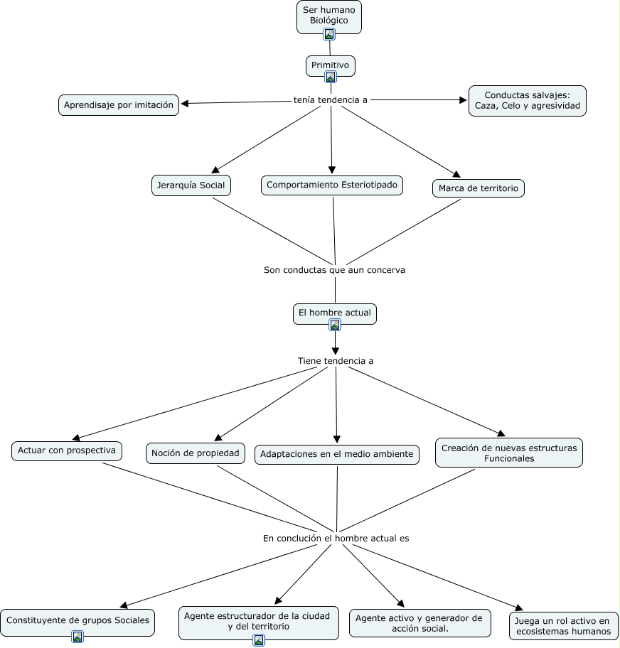
Este Cmap, tiene información relacionada con: biologico, Actuar con prospectiva En conclución el hombre actual es Agente activo y generador de acción social., Marca de territorio Son conductas que aun concerva El hombre actual, Actuar con prospectiva En conclución el hombre actual es Constituyente de grupos Sociales, Creación de nuevas estructuras Funcionales En conclución el hombre actual es Agente estructurador de la ciudad y del territorio, Adaptaciones en el medio ambiente En conclución el hombre actual es Juega un rol activo en ecosistemas humanos, Noción de propiedad En conclución el hombre actual es Agente activo y generador de acción social., Ser humano Biológico ???? Primitivo, Noción de propiedad En conclución el hombre actual es Constituyente de grupos Sociales, Jerarquía Social Son conductas que aun concerva El hombre actual, El hombre actual Tiene tendencia a Adaptaciones en el medio ambiente, Adaptaciones en el medio ambiente En conclución el hombre actual es Constituyente de grupos Sociales, Adaptaciones en el medio ambiente En conclución el hombre actual es Agente estructurador de la ciudad y del territorio, Primitivo tenía tendencia a Marca de territorio, Adaptaciones en el medio ambiente En conclución el hombre actual es Agente activo y generador de acción social., El hombre actual Tiene tendencia a Creación de nuevas estructuras Funcionales, Primitivo tenía tendencia a Comportamiento Esteriotipado, Primitivo tenía tendencia a Aprendisaje por imitación, Creación de nuevas estructuras Funcionales En conclución el hombre actual es Juega un rol activo en ecosistemas humanos, Comportamiento Esteriotipado Son conductas que aun concerva El hombre actual, Actuar con prospectiva En conclución el hombre actual es Agente estructurador de la ciudad y del territorio