WARNING:
JavaScript is turned OFF. None of the links on this concept map will
work until it is reactivated.
If you need help turning JavaScript On, click here.
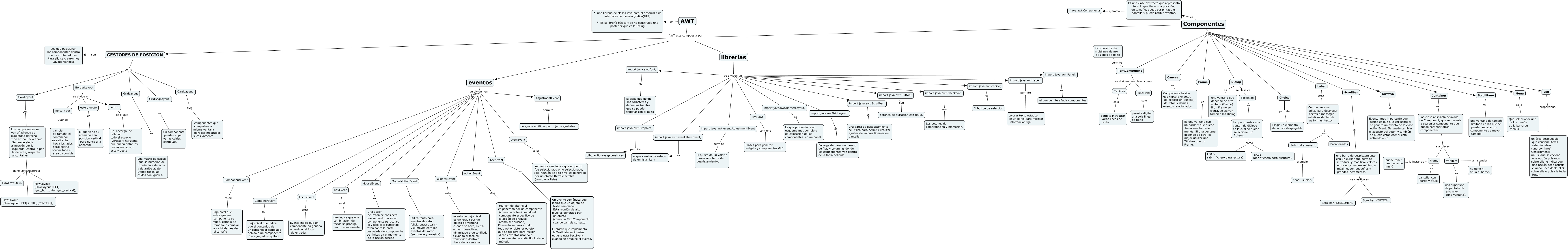
Este Cmap, tiene información relacionada con: AWT 1, librerias se dividen en impòrt java.awt.event.ItemEvent;, GridLayout es una matriz de celdas que se numeran de izquierda a derecha y de arriba abajo. Donde todas las celdas son iguales., GridBagLayout es Un componente puede ocupar varias celdas contiguas., Componentes AWT esta compuesta por: librerias, eventos se dividen en MouseEvent, import java.aw.GridLayout; se Encarga de crear unnumero de filas y columnas,donde los componentes van dentro de la tabla definida., Los componentes se van añadiendo de izquierdaa derecha y de arriba hacia abajo. Se puede elegir alineación por la izquierda, central o por la derecha, respecto al container tiene constructores: FlowLayout();., Componentes son Container, eventos se dividen en WindowEvent, este y oeste es El que varia su atamaño a la posicion vertical pero nunca a la orizontal, TextField solo permite digitar una sola linea de texto, BorderLayout se divide en este y oeste, GESTORES DE POSICION como FlowLayout, Frame la instancia puede tener una barra de menú, TexArea solo permite introducir varas lineas de texto, Componentes son ScrollBar, eventos se dividen en ContainerEvent, ActionEvent esta reunión de alto nivel es generada por un componente (como un botón) cuando el componente específico de la acción se produce (como ser pulsado). El evento se pasa a todo todo ActionListener objeto que se registró para recibir dichos eventos usando el componente de addActionListener método., eventos se dividen en MouseMotionEvent, Componentes AWT esta compuesta por: GESTORES DE POSICION