WARNING:
JavaScript is turned OFF. None of the links on this concept map will
work until it is reactivated.
If you need help turning JavaScript On, click here.
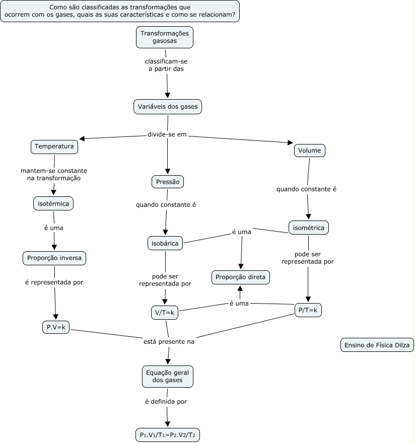
Esse mapa conceitual, produzido no IHMC CmapTools, tem a informação relacionada a: Transformações Gasosas 2B.cmap, Equação geral dos gases é definida por P1.V1/T1=P2.V2/T2, Variáveis dos gases divide-se em Volume, Proporção inversa é representada por P.V=k, Volume quando constante é isométrica, Variáveis dos gases divide-se em Pressão, isométrica pode ser representada por P/T=k, isométrica é uma Proporção direta, isobárica pode ser representada por V/T=k, Transformações gasosas classificam-se a partir das Variáveis dos gases, P/T=k é uma Proporção direta, P/T=k está presente na Equação geral dos gases, Pressão quando constante é isobárica, P.V=k está presente na Equação geral dos gases, V/T=k é uma Proporção direta, V/T=k está presente na Equação geral dos gases, isobárica é uma Proporção direta, Temperatura mantem-se constante na transformação isotérmica, isotérmica é uma Proporção inversa, Variáveis dos gases divide-se em Temperatura