WARNING:
JavaScript is turned OFF. None of the links on this concept map will
work until it is reactivated.
If you need help turning JavaScript On, click here.
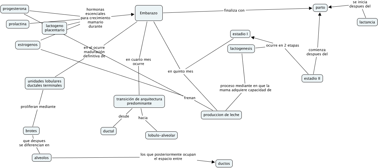
Este Cmap, tiene información relacionada con: mama y embarazo, lactogenesis ocurre en 2 etapas estadio II, unidades lobulares ductales terminales proliferan mediante brotes, estadio I en quinto mes produccion de leche, progesterona frenan produccion de leche, transición de arquitectura predominante desde ductal, estrogenos frenan produccion de leche, lactogeno placentario hormonas escenciales para crecimiento mamario durante Embarazo, Embarazo en el ocurre maduración definitiva de unidades lobulares ductales terminales, estrogenos hormonas escenciales para crecimiento mamario durante Embarazo, lactogenesis proceso mediante en que la mama adquiere capacidad de produccion de leche, estadio II comienza despues del parto, Embarazo finaliza con parto, Embarazo en quinto mes produccion de leche, alveolos los que posteriormente ocupan el espacio entre ductos, prolactina hormonas escenciales para crecimiento mamario durante Embarazo, Embarazo en cuarto mes ocurre transición de arquitectura predominante, lactogenesis ocurre en 2 etapas estadio I, brotes que despues se diferencian en alveolos, transición de arquitectura predominante hacia lobulo-alveolar, progesterona hormonas escenciales para crecimiento mamario durante Embarazo