WARNING:
JavaScript is turned OFF. None of the links on this concept map will
work until it is reactivated.
If you need help turning JavaScript On, click here.
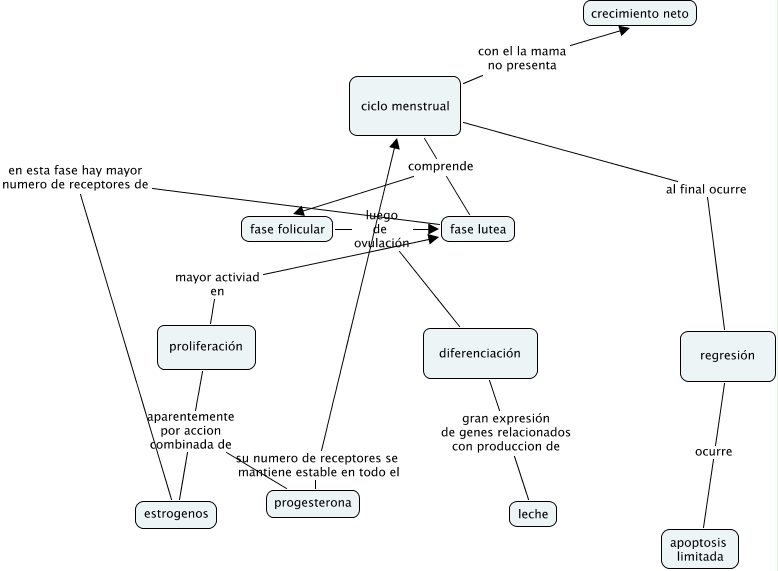
Este Cmap, tiene información relacionada con: mama y ciclo menstrual, fase folicular luego de ovulación diferenciación, fase lutea en esta fase hay mayor numero de receptores de estrogenos, ciclo menstrual al final ocurre regresión, proliferación mayor activiad en fase lutea, fase folicular luego de ovulación fase lutea, progesterona su numero de receptores se mantiene estable en todo el ciclo menstrual, diferenciación gran expresión de genes relacionados con produccion de leche, regresión ocurre apoptosis limitada, ciclo menstrual con el la mama no presenta crecimiento neto, ciclo menstrual comprende fase folicular, proliferación aparentemente por accion combinada de estrogenos, ciclo menstrual comprende fase lutea, proliferación aparentemente por accion combinada de progesterona