WARNING:
JavaScript is turned OFF. None of the links on this concept map will
work until it is reactivated.
If you need help turning JavaScript On, click here.
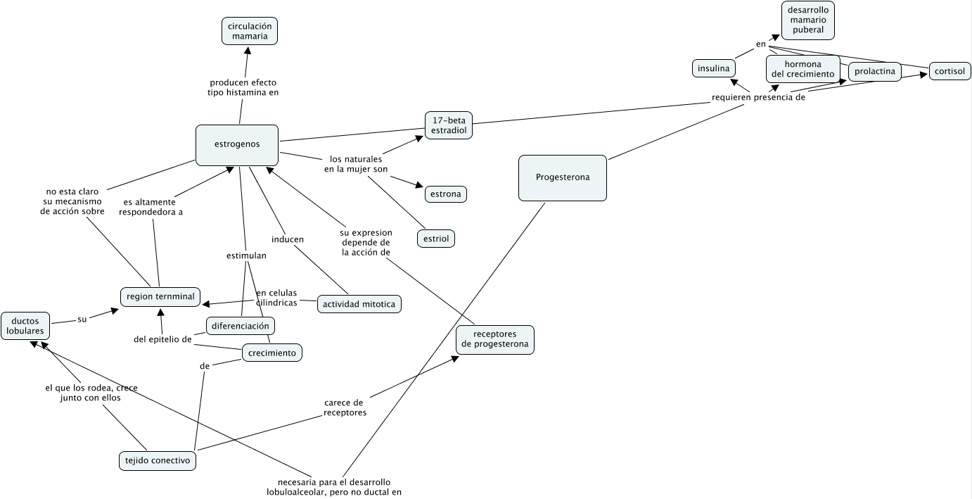
Este Cmap, tiene información relacionada con: hormonas sexuales y desarrollo mamario, Progesterona requieren presencia de cortisol, estrogenos requieren presencia de insulina, estrogenos no esta claro su mecanismo de acción sobre region ternminal, insulina en desarrollo mamario puberal, estrogenos los naturales en la mujer son estrona, cortisol en desarrollo mamario puberal, hormona del crecimiento en desarrollo mamario puberal, ductos lobulares su region ternminal, estrogenos inducen actividad mitotica, Progesterona requieren presencia de prolactina, estrogenos producen efecto tipo histamina en circulación mamaria, estrogenos estimulan crecimiento, crecimiento de tejido conectivo, Progesterona requieren presencia de hormona del crecimiento, estrogenos requieren presencia de prolactina, receptores de progesterona su expresion depende de la acción de estrogenos, estrogenos estimulan diferenciación, estrogenos requieren presencia de hormona del crecimiento, estrogenos los naturales en la mujer son estriol, Progesterona necesaria para el desarrollo lobuloalceolar, pero no ductal en ductos lobulares