WARNING:
JavaScript is turned OFF. None of the links on this concept map will
work until it is reactivated.
If you need help turning JavaScript On, click here.
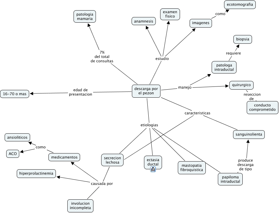
Este Cmap, tiene información relacionada con: descarga por el pezon, descarga por el pezon caracteristicas sanguinolienta, descarga por el pezon estudio imagenes, descarga por el pezon 7% del total de consultas patologia mamaria, descarga por el pezon etiologias secrecion lechosa, descarga por el pezon caracteristicas secrecion lechosa, descarga por el pezon etiologias ectasia ductal, quirurgico reseccion de conducto comprometido, descarga por el pezon manejo quirurgico, medicamentos como ansioliticos, descarga por el pezon etiologias mastopatia fibroquistica, medicamentos como ACO, descarga por el pezon manejo patologa intraductal, patologa intraductal requiere biopsia, papiloma intraductal produce descarga de tipo sanguinolienta, secrecion lechosa causada por hiperprolactinemia, descarga por el pezon estudio examen fisico, secrecion lechosa causada por involucion inicompleta, imagenes como ecotomografia, secrecion lechosa causada por medicamentos, descarga por el pezon etiologias papiloma intraductal