WARNING:
JavaScript is turned OFF. None of the links on this concept map will
work until it is reactivated.
If you need help turning JavaScript On, click here.
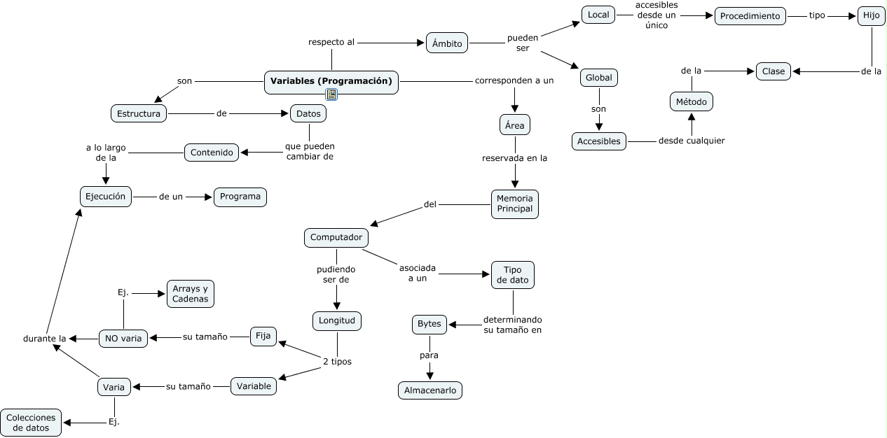
Este Cmap, tiene información relacionada con: Variables_Programación, Variables (Programación) son Estructura, Local accesibles desde un único Procedimiento, Hijo de la Clase, Computador asociada a un Tipo de dato, Varia Ej. Colecciones de datos, Estructura de Datos, NO varia durante la Ejecución, Tipo de dato determinando su tamaño en Bytes, Variable su tamaño Varia, Método de la Clase, Global son Accesibles, Varia durante la Ejecución, Longitud 2 tipos Fija, Accesibles desde cualquier Método, Fija su tamaño NO varia, Área reservada en la Memoria Principal, Computador pudiendo ser de Longitud, Ejecución de un Programa, Ámbito pueden ser Global, Contenido a lo largo de la Ejecución