WARNING:
JavaScript is turned OFF. None of the links on this concept map will
work until it is reactivated.
If you need help turning JavaScript On, click here.
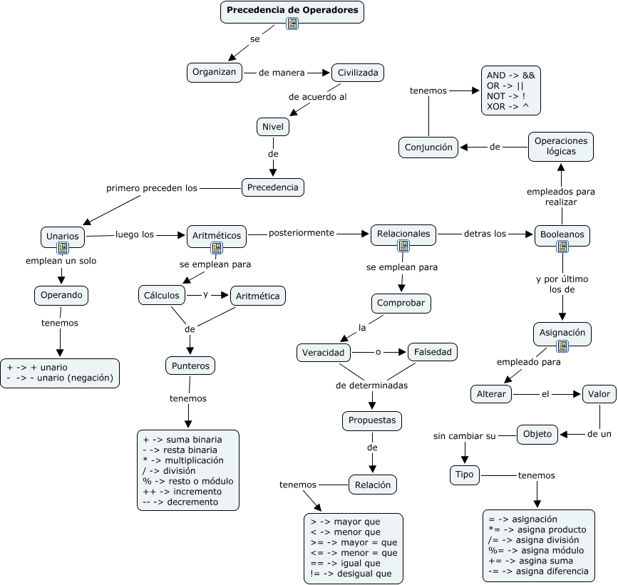
Este Cmap, tiene información relacionada con: Precedencia_de_Operadores, Aritméticos posteriormente Relacionales, Falsedad de determinadas Propuestas, Nivel de Precedencia, Propuestas de Relación, Booleanos y por último los de Asignación, Organizan de manera Civilizada, Unarios emplean un solo Operando, Asignación empleado para Alterar, Valor de un Objeto, Conjunción tenemos AND -> && OR -> || NOT -> ! XOR -> ^, Operaciones lógicas de Conjunción, Relacionales se emplean para Comprobar, Aritmética de Punteros, Relacionales detras los Booleanos, Unarios luego los Aritméticos, Veracidad de determinadas Propuestas, Operando tenemos + -> + unario - -> - unario (negación), Civilizada de acuerdo al Nivel, Aritméticos se emplean para Cálculos, Comprobar la Veracidad