Warning:
JavaScript is turned OFF. None of the links on this page will work until it is reactivated.
If you need help turning JavaScript On, click here.
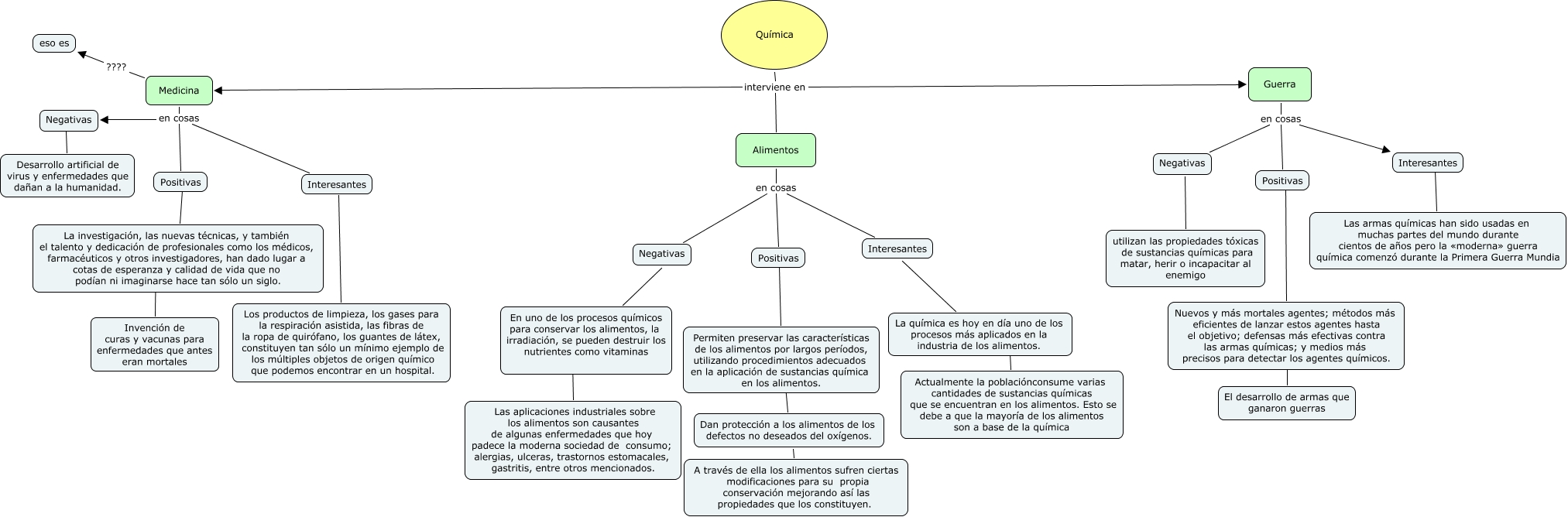
Este Cmap, tiene información relacionada con: quimica, Medicina en cosas Positivas, Permiten preservar las características de los alimentos por largos períodos, utilizando procedimientos adecuados en la aplicación de sustancias química en los alimentos. ???? Dan protección a los alimentos de los defectos no deseados del oxígenos., Positivas como Permiten preservar las características de los alimentos por largos períodos, utilizando procedimientos adecuados en la aplicación de sustancias química en los alimentos., Alimentos en cosas Negativas, Medicina ???? eso es, La investigación, las nuevas técnicas, y también el talento y dedicación de profesionales como los médicos, farmacéuticos y otros investigadores, han dado lugar a cotas de esperanza y calidad de vida que no podían ni imaginarse hace tan sólo un siglo. ???? Invención de curas y vacunas para enfermedades que antes eran mortales, Nuevos y más mortales agentes; métodos más eficientes de lanzar estos agentes hasta el objetivo; defensas más efectivas contra las armas químicas; y medios más precisos para detectar los agentes químicos. ???? El desarrollo de armas que ganaron guerras, Interesantes ???? Los productos de limpieza, los gases para la respiración asistida, las fibras de la ropa de quirófano, los guantes de látex, constituyen tan sólo un mínimo ejemplo de los múltiples objetos de origen químico que podemos encontrar en un hospital., Negativas ???? utilizan las propiedades tóxicas de sustancias químicas para matar, herir o incapacitar al enemigo, Interesantes ???? Las armas químicas han sido usadas en muchas partes del mundo durante cientos de años pero la «moderna» guerra química comenzó durante la Primera Guerra Mundia, Dan protección a los alimentos de los defectos no deseados del oxígenos. ???? A través de ella los alimentos sufren ciertas modificaciones para su propia conservación mejorando así las propiedades que los constituyen., Positivas ???? La investigación, las nuevas técnicas, y también el talento y dedicación de profesionales como los médicos, farmacéuticos y otros investigadores, han dado lugar a cotas de esperanza y calidad de vida que no podían ni imaginarse hace tan sólo un siglo., Guerra en cosas Negativas, Química interviene en Guerra, Negativas ???? Desarrollo artificial de virus y enfermedades que dañan a la humanidad., Química interviene en Medicina, Guerra en cosas Interesantes, En uno de los procesos químicos para conservar los alimentos, la irradiación, se pueden destruir los nutrientes como vitaminas ???? Las aplicaciones industriales sobre los alimentos son causantes de algunas enfermedades que hoy padece la moderna sociedad de consumo; alergias, ulceras, trastornos estomacales, gastritis, entre otros mencionados., Medicina en cosas Negativas, Alimentos en cosas Positivas