WARNING:
JavaScript is turned OFF. None of the links on this concept map will
work until it is reactivated.
If you need help turning JavaScript On, click here.
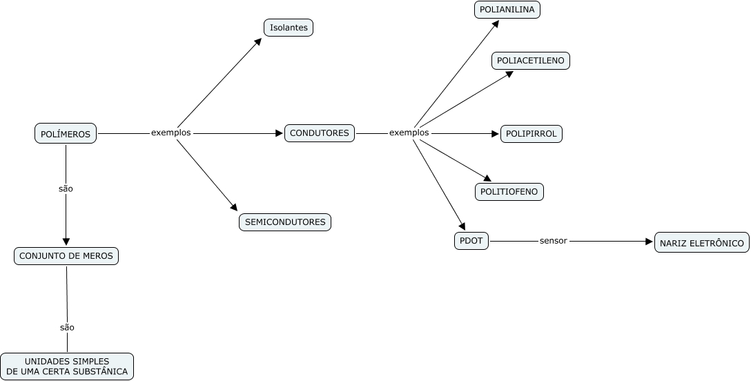
Esse mapa conceitual, produzido no IHMC CmapTools, tem a informação relacionada a: Polímeros, POLÍMEROS são CONJUNTO DE MEROS, POLÍMEROS exemplos SEMICONDUTORES, POLÍMEROS exemplos Isolantes, PDOT sensor NARIZ ELETRÔNICO, CONDUTORES exemplos POLIANILINA, CONJUNTO DE MEROS são UNIDADES SIMPLES DE UMA CERTA SUBSTÂNICA, POLÍMEROS exemplos CONDUTORES, CONDUTORES exemplos POLIPIRROL, CONDUTORES exemplos POLITIOFENO, CONDUTORES exemplos POLIACETILENO, CONDUTORES exemplos PDOT