WARNING:
JavaScript is turned OFF. None of the links on this concept map will
work until it is reactivated.
If you need help turning JavaScript On, click here.
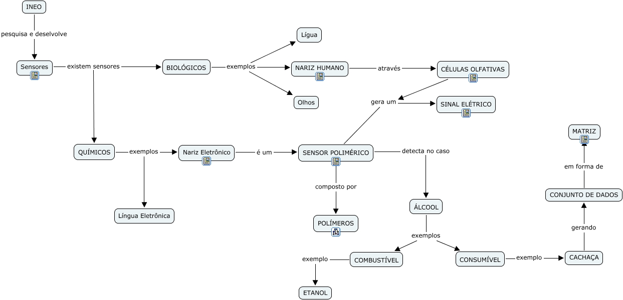
Esse mapa conceitual, produzido no IHMC CmapTools, tem a informação relacionada a: Nariz Eletrônico, NARIZ HUMANO através CÉLULAS OLFATIVAS, CONSUMÍVEL exemplo CACHAÇA, ÁLCOOL exemplos CONSUMÍVEL, BIOLÓGICOS exemplos NARIZ HUMANO, QUÍMICOS exemplos Nariz Eletrônico, SENSOR POLIMÉRICO composto por POLÍMEROS, CACHAÇA gerando CONJUNTO DE DADOS, Nariz Eletrônico é um SENSOR POLIMÉRICO, SENSOR POLIMÉRICO detecta no caso ÁLCOOL, BIOLÓGICOS exemplos Lígua, BIOLÓGICOS exemplos Olhos, ÁLCOOL exemplos COMBUSTÍVEL, COMBUSTÍVEL exemplo ETANOL, INEO pesquisa e deselvolve Sensores, CÉLULAS OLFATIVAS gera um SINAL ELÉTRICO, Sensores existem sensores BIOLÓGICOS, SENSOR POLIMÉRICO gera um SINAL ELÉTRICO, Sensores existem sensores QUÍMICOS, QUÍMICOS exemplos Língua Eletrônica, CONJUNTO DE DADOS em forma de MATRIZ