WARNING:
JavaScript is turned OFF. None of the links on this concept map will
work until it is reactivated.
If you need help turning JavaScript On, click here.
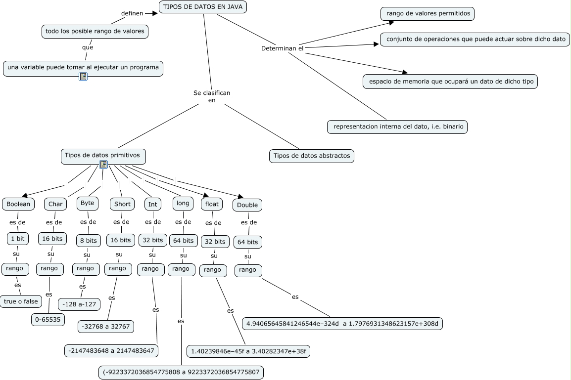
Este Cmap, tiene información relacionada con: tipos de datos, 8 bits su rango, 64 bits su rango, rango es (-9223372036854775808 a 9223372036854775807, Tipos de datos primitivos Boolean, 32 bits su rango, rango es true o false, Char es de 16 bits, Tipos de datos primitivos Double, TIPOS DE DATOS EN JAVA Determinan el rango de valores permitidos, Tipos de datos primitivos Byte, TIPOS DE DATOS EN JAVA Se clasifican en Tipos de datos abstractos, todo los posible rango de valores definen TIPOS DE DATOS EN JAVA, todo los posible rango de valores que una variable puede tomar al ejecutar un programa, 16 bits su rango, 64 bits su rango, 1 bit su rango, rango es -32768 a 32767, TIPOS DE DATOS EN JAVA Determinan el conjunto de operaciones que puede actuar sobre dicho dato, TIPOS DE DATOS EN JAVA Se clasifican en Tipos de datos primitivos, TIPOS DE DATOS EN JAVA Determinan el representacion interna del dato, i.e. binario