WARNING:
JavaScript is turned OFF. None of the links on this concept map will
work until it is reactivated.
If you need help turning JavaScript On, click here.
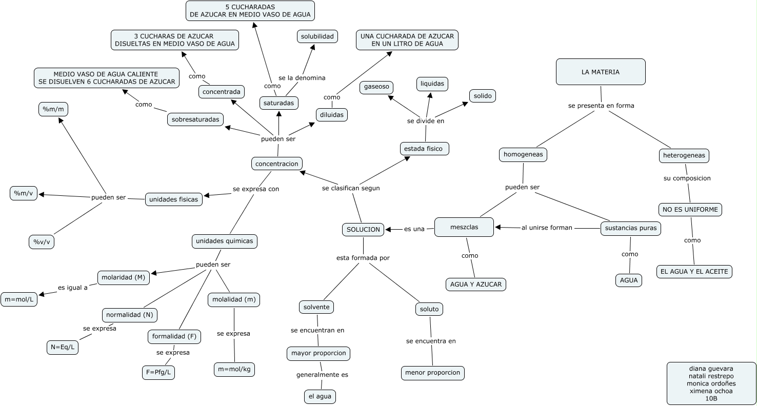
Este Cmap, tiene información relacionada con: LA MATERIA Y SUSTANCIAS, concentracion se expresa con unidades fisicas, concentrada como 3 CUCHARAS DE AZUCAR DISUELTAS EN MEDIO VASO DE AGUA, unidades quimicas pueden ser formalidad (F), SOLUCION esta formada por solvente, LA MATERIA se presenta en forma homogeneas, diluidas como UNA CUCHARADA DE AZUCAR EN UN LITRO DE AGUA, meszclas es una SOLUCION, molalidad (m) se expresa m=mol/kg, concentracion pueden ser saturadas, molaridad (M) es igual a m=mol/L, concentracion se expresa con unidades quimicas, mayor proporcion generalmente es el agua, LA MATERIA se presenta en forma heterogeneas, unidades fisicas pueden ser %m/m, heterogeneas su composicion NO ES UNIFORME, unidades fisicas pueden ser %v/v, sustancias puras como AGUA, estada fisico se divide en solido, sustancias puras al unirse forman meszclas, unidades quimicas pueden ser molaridad (M)