WARNING:
JavaScript is turned OFF. None of the links on this concept map will
work until it is reactivated.
If you need help turning JavaScript On, click here.
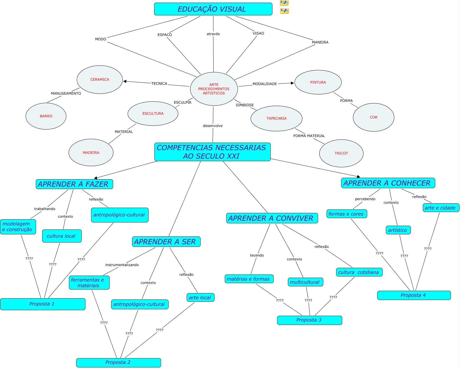
Esse mapa conceitual, produzido no IHMC CmapTools, tem a informação relacionada a: EDUCACAO VISUAL PELA ARTE, ARTE PROCEDIMENTOS ARTISTICOS TECNICA CERAMICA, EDUCAÇÃO VISUAL MANEIRA ARTE PROCEDIMENTOS ARTISTICOS, APRENDER A CONVIVER tecendo matérias e formas, CERAMICA MANUSEAMENTO BARRO, EDUCAÇÃO VISUAL VISAO ARTE PROCEDIMENTOS ARTISTICOS, APRENDER A CONHECER contexto artístico, APRENDER A CONHECER reflexão arte e cidade, artístico ???? Proposta 4, EDUCAÇÃO VISUAL ESPACO ARTE PROCEDIMENTOS ARTISTICOS, COMPETENCIAS NECESSARIAS AO SECULO XXI ???? APRENDER A FAZER, formas e cores ???? Proposta 4, ferramentas e materiais ???? Proposta 2, APRENDER A SER contexto antropológico-cultural, EDUCAÇÃO VISUAL MODO ARTE PROCEDIMENTOS ARTISTICOS, EDUCAÇÃO VISUAL através ????, TAPECARIA FORMA MATERIAL TRICOT, COMPETENCIAS NECESSARIAS AO SECULO XXI ???? APRENDER A SER, PINTURA FORMA COR, APRENDER A CONVIVER contexto multicultural, APRENDER A FAZER reflexão antropológico-cultural