WARNING:
JavaScript is turned OFF. None of the links on this concept map will
work until it is reactivated.
If you need help turning JavaScript On, click here.
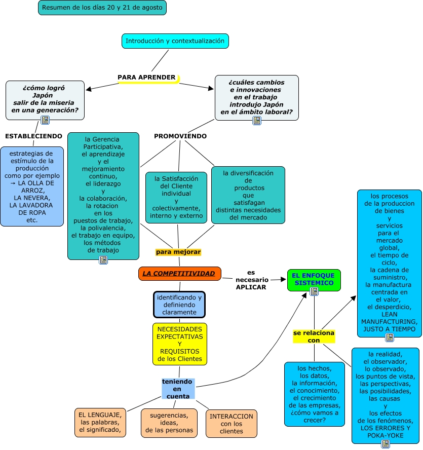
Este Cmap, tiene información relacionada con: resumen Agosto 20 y 21, EL ENFOQUE SISTEMICO se relaciona con la realidad, el observador, lo observado, los puntos de vista, las perspectivas, las posibilidades, las causas y los efectos de los fenómenos, LOS ERRORES Y POKA-YOKE, la Satisfacción del Cliente individual y colectivamente, interno y externo para mejorar LA COMPETITIVIDAD, Introducción y contextualización PARA APRENDER ¿cuáles cambios e innovaciones en el trabajo introdujo Japón en el ámbito laboral?, ¿cuáles cambios e innovaciones en el trabajo introdujo Japón en el ámbito laboral? PROMOVIENDO la Satisfacción del Cliente individual y colectivamente, interno y externo, EL ENFOQUE SISTEMICO se relaciona con los procesos de la produccion de bienes y servicios para el mercado global, el tiempo de ciclo, la cadena de suministro, la manufactura centrada en el valor, el desperdicio, LEAN MANUFACTURING, JUSTO A TIEMPO, EL ENFOQUE SISTEMICO se relaciona con los hechos, los datos, la información, el conocimiento, el crecimiento de las empresas, ¿cómo vamos a crecer?, la diversificación de productos que satisfagan distintas necesidades del mercado para mejorar LA COMPETITIVIDAD, NECESIDADES EXPECTATIVAS Y REQUISITOS de los Clientes teniendo en cuenta INTERACCION con los clientes, ¿cuáles cambios e innovaciones en el trabajo introdujo Japón en el ámbito laboral? PROMOVIENDO la diversificación de productos que satisfagan distintas necesidades del mercado, NECESIDADES EXPECTATIVAS Y REQUISITOS de los Clientes teniendo en cuenta EL LENGUAJE, las palabras, el significado,, la Gerencia Participativa, el aprendizaje y el mejoramiento continuo, el liderazgo y la colaboración, la rotacion en los puestos de trabajo, la polivalencia, el trabajo en equipo, los métodos de trabajo para mejorar LA COMPETITIVIDAD, ¿cuáles cambios e innovaciones en el trabajo introdujo Japón en el ámbito laboral? PROMOVIENDO la Gerencia Participativa, el aprendizaje y el mejoramiento continuo, el liderazgo y la colaboración, la rotacion en los puestos de trabajo, la polivalencia, el trabajo en equipo, los métodos de trabajo, ¿cómo logró Japón salir de la miseria en una generación? ESTABLECIENDO estrategias de estímulo de la producción como por ejemplo → LA OLLA DE ARROZ, LA NEVERA, LA LAVADORA DE ROPA etc., LA COMPETITIVIDAD es necesario APLICAR EL ENFOQUE SISTEMICO, Introducción y contextualización PARA APRENDER ¿cómo logró Japón salir de la miseria en una generación?, NECESIDADES EXPECTATIVAS Y REQUISITOS de los Clientes teniendo en cuenta sugerencias, ideas, de las personas, LA COMPETITIVIDAD identificando y definiendo claramente NECESIDADES EXPECTATIVAS Y REQUISITOS de los Clientes, NECESIDADES EXPECTATIVAS Y REQUISITOS de los Clientes teniendo en cuenta EL ENFOQUE SISTEMICO