WARNING:
JavaScript is turned OFF. None of the links on this concept map will
work until it is reactivated.
If you need help turning JavaScript On, click here.
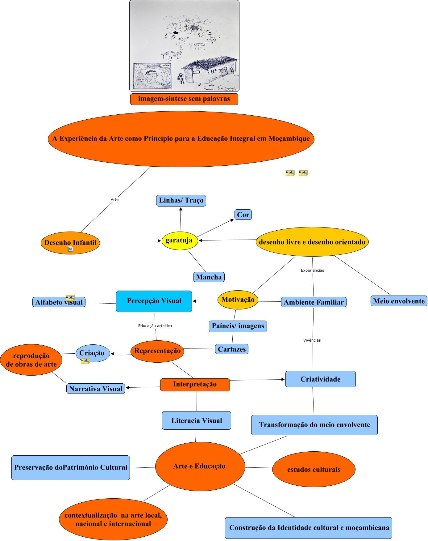
Esse mapa conceitual, produzido no IHMC CmapTools, tem a informação relacionada a: A Experiência da Arte, Alfabeto visual ???? Percepção Visual, Transformação do meio envolvente ???? Arte e Educação, reprodução de obras de arte ???? Narrativa Visual, Interpretação ???? Literacia Visual, Desenho Infantil ???? garatuja, garatuja ???? Cor, garatuja ???? Linhas/ Traço, Motivação ???? Paíneis/ imagens, Interpretação ???? Narrativa Visual, Representação ???? Interpretação, Motivação ???? Cartazes, Representação ???? Criação, A Experiência da Arte como Princípio para a Educação Integral em Moçambique Arte Desenho Infantil, Representação ???? Interpretação, Percepção Visual Educação artística Representação, Arte e Educação ???? estudos culturais, desenho livre e desenho orientado ???? Meio envolvente, desenho livre e desenho orientado ???? Motivação, desenho livre e desenho orientado Experiências Ambiente Familiar, ???? imagem-síntese sem palavras