WARNING:
JavaScript is turned OFF. None of the links on this concept map will
work until it is reactivated.
If you need help turning JavaScript On, click here.
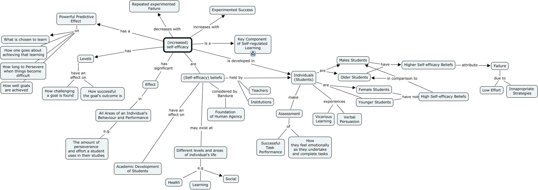
This Concept Map, created with IHMC CmapTools, has information related to: selfEfficacy-v2, (increased) self-efficacy are (Self-efficacy) beliefs, Assessment of Successful Task Performance, (increased) self-efficacy is developed in Individuals (Students), Older Students have Higher Self-efficacy Beliefs, Assessment of How they feel emotionally as they undertake and complete tasks, (Self-efficacy) beliefs have an effect on Academic Development of Students, Failure due to Low Effort, Powerful Predictive Effect on How long to Persevere when things become difficult, (Self-efficacy) beliefs considered by Bandura Foundation of Human Agency, Individuals (Students) are Younger Students, Individuals (Students) are Female Students, Individuals (Students) are Males Students, (Self-efficacy) beliefs held by Teachers, Males Students have Higher Self-efficacy Beliefs, Different levels and areas of individual's life e.g Social, Different levels and areas of individual's life e.g Health, (Self-efficacy) beliefs held by Institutions, All Areas of an Individual's Behaviour and Performance e.g. The amount of perseverance and effort a student uses in their studies, Different levels and areas of individual's life e.g Learning, (increased) self-efficacy decreases with Repeated experimented Failure