WARNING:
JavaScript is turned OFF. None of the links on this concept map will
work until it is reactivated.
If you need help turning JavaScript On, click here.
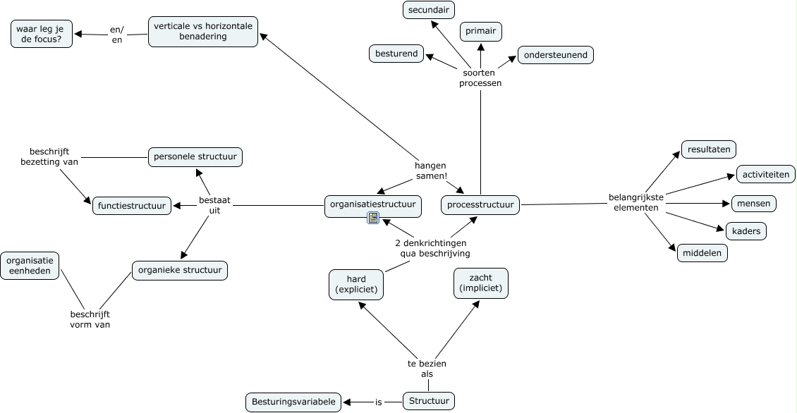
Deze Concept Map heeft informatie gerelateerd aan: Structuur, processtructuur soorten processen besturend, processtructuur belangrijkste elementen resultaten, Structuur te bezien als hard (expliciet), processtructuur belangrijkste elementen kaders, hard (expliciet) 2 denkrichtingen qua beschrijving processtructuur, organisatiestructuur bestaat uit functiestructuur, Structuur te bezien als zacht (impliciet), processtructuur soorten processen primair, verticale vs horizontale benadering en/ en waar leg je de focus?, Structuur is Besturingsvariabele, processtructuur soorten processen secundair, processtructuur soorten processen ondersteunend, processtructuur belangrijkste elementen middelen, hard (expliciet) 2 denkrichtingen qua beschrijving organisatiestructuur, organieke structuur beschrijft vorm van organisatie eenheden, personele structuur beschrijft bezetting van functiestructuur, organisatiestructuur bestaat uit organieke structuur, processtructuur belangrijkste elementen activiteiten, processtructuur belangrijkste elementen mensen, organisatiestructuur bestaat uit personele structuur