WARNING:
JavaScript is turned OFF. None of the links on this concept map will
work until it is reactivated.
If you need help turning JavaScript On, click here.
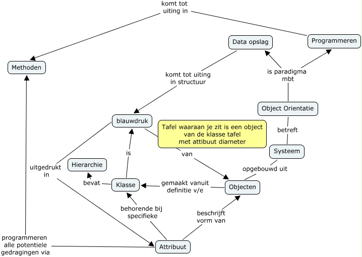
Deze Concept Map heeft informatie gerelateerd aan: Object Orientatie, Attribuut beschrijft vorm van Objecten, Klasse is blauwdruk, Attribuut programmeren alle potentiele gedragingen via Methoden, Attribuut behorende bij specifieke Klasse, Systeem opgebouwd uit Objecten, blauwdruk van Objecten, Data opslag komt tot uiting in structuur blauwdruk, Klasse bevat Hierarchie, Object Orientatie is paradigma mbt Data opslag, blauwdruk uitgedrukt in Attribuut, Object Orientatie is paradigma mbt Programmeren, Object Orientatie betreft Systeem, Objecten gemaakt vanuit definitie v/e Klasse, Programmeren komt tot uiting in Methoden