WARNING:
JavaScript is turned OFF. None of the links on this concept map will
work until it is reactivated.
If you need help turning JavaScript On, click here.
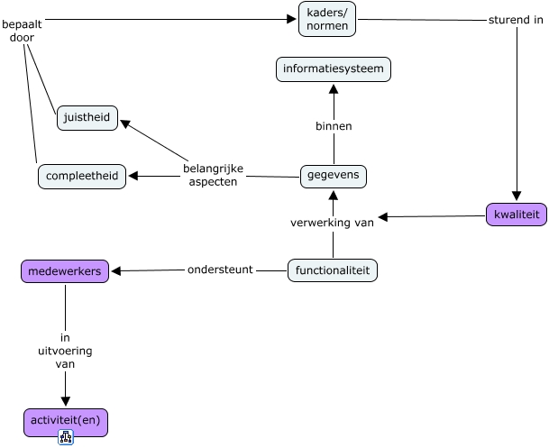
Deze Concept Map heeft informatie gerelateerd aan: functionaliteit, compleetheid bepaalt door kaders/ normen, gegevens belangrijke aspecten juistheid, kwaliteit verwerking van gegevens, juistheid bepaalt door kaders/ normen, gegevens belangrijke aspecten compleetheid, medewerkers in uitvoering van activiteit(en), gegevens binnen informatiesysteem, functionaliteit ondersteunt medewerkers, functionaliteit verwerking van gegevens, kaders/ normen sturend in kwaliteit