WARNING:
JavaScript is turned OFF. None of the links on this concept map will
work until it is reactivated.
If you need help turning JavaScript On, click here.
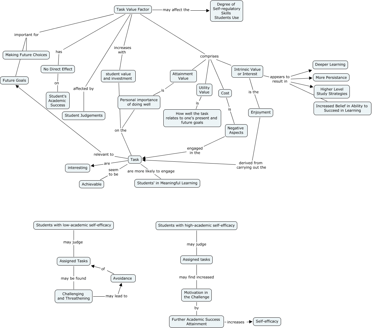
This Concept Map, created with IHMC CmapTools, has information related to: task-value, Task Value Factor comprises Attainment Value, Intrinsic Value or Interest appears to result in More Persistance, Enjoyment derived from carrying out the Task, Further Academic Success Attainment increases Self-efficacy, Students with low-academic self-efficacy may judge Assigned Tasks, Intrinsic Value or Interest appears to result in Deeper Learning, Assigned Tasks may be found Challenging and Threathening, Task Value Factor affected by Student Judgements, Task Value Factor may affect the Degree of Self-regulatory Skills Students Use, Task Value Factor important for Making Future Choices, Task Value Factor comprises Utility Value, Challenging and Threathening may lead to Avoidance, Assigned tasks may find increased Motivation in the Challenge, Task Value Factor comprises Cost, Task Value Factor increases with student value and investment, Task seem to be Achievable, Task are interesting, Intrinsic Value or Interest appears to result in Higher Level Study Strategies, Students with high-academic self-efficacy may judge Assigned tasks, Attainment Value is Personal importance of doing well