WARNING:
JavaScript is turned OFF. None of the links on this concept map will
work until it is reactivated.
If you need help turning JavaScript On, click here.
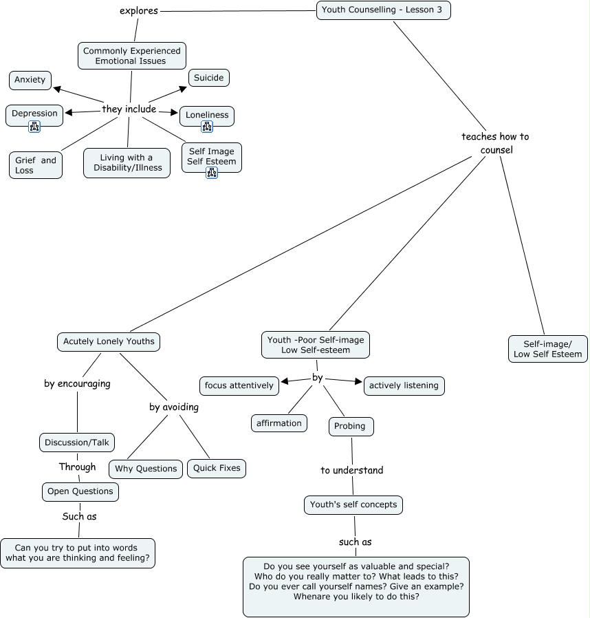
This Concept Map, created with IHMC CmapTools, has information related to: Lesson 3, Youth Counselling - Lesson 3 teaches how to counsel Self-image/ Low Self Esteem, Probing to understand Youth's self concepts, Acutely Lonely Youths by avoiding Why Questions, Youth Counselling - Lesson 3 explores Commonly Experienced Emotional Issues, Acutely Lonely Youths by avoiding Quick Fixes, Open Questions Such as Can you try to put into words what you are thinking and feeling?, Commonly Experienced Emotional Issues they include Grief and Loss, Commonly Experienced Emotional Issues they include Loneliness, Youth -Poor Self-image Low Self-esteem by affirmation, Youth -Poor Self-image Low Self-esteem by focus attentively, Youth's self concepts such as Do you see yourself as valuable and special? Who do you really matter to? What leads to this? Do you ever call yourself names? Give an example? Whenare you likely to do this?, Youth Counselling - Lesson 3 teaches how to counsel Acutely Lonely Youths, Commonly Experienced Emotional Issues they include Suicide, Youth Counselling - Lesson 3 teaches how to counsel Youth -Poor Self-image Low Self-esteem, Commonly Experienced Emotional Issues they include Living with a Disability/Illness, Discussion/Talk Through Open Questions, Youth -Poor Self-image Low Self-esteem by actively listening, Commonly Experienced Emotional Issues they include Depression, Youth -Poor Self-image Low Self-esteem by Probing, Acutely Lonely Youths by encouraging Discussion/Talk