WARNING:
JavaScript is turned OFF. None of the links on this concept map will
work until it is reactivated.
If you need help turning JavaScript On, click here.
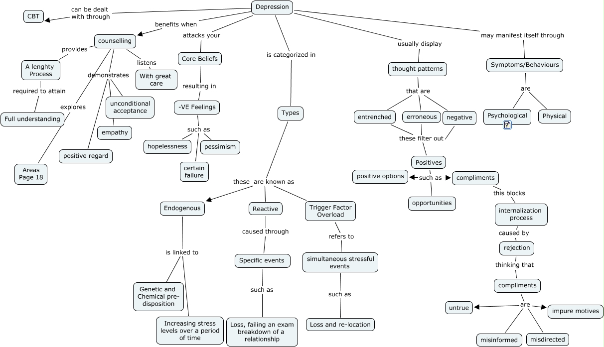
This Concept Map, created with IHMC CmapTools, has information related to: Depression, Core Beliefs resulting in -VE Feelings, counselling listens With great care, Symptoms/Behaviours are Psychological, Positives such as compliments, compliments are misdirected, Trigger Factor Overload refers to simultaneous stressful events, Types these are known as Trigger Factor Overload, Types these are known as Endogenous, rejection thinking that compliments, Depression can be dealt with through CBT, thought patterns that are erroneous, counselling explores Areas Page 18, Reactive caused through Specific events, erroneous these filter out Positives, simultaneous stressful events such as Loss and re-location, -VE Feelings such as pessimism, entrenched these filter out Positives, thought patterns that are negative, Depression may manifest itself through Symptoms/Behaviours, Positives such as positive options