IHMC Public Cmaps

    Sagrista-mapa-conceptual

        CmapToolsTrademark.gif
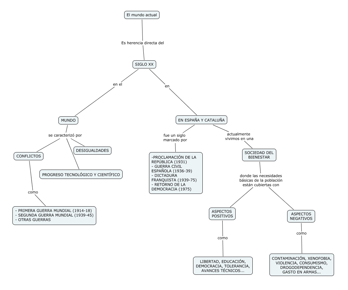
        mapa conceptual.jpg
        mapa conceptual2.jpg