WARNING:
JavaScript is turned OFF. None of the links on this concept map will
work until it is reactivated.
If you need help turning JavaScript On, click here.
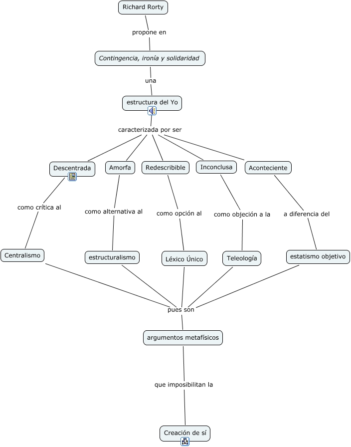
Este Cmap, tiene información relacionada con: Richard Rorty, estructura del Yo caracterizada por ser Amorfa, estructura del Yo caracterizada por ser Inconclusa, estructura del Yo caracterizada por ser Descentrada, estatismo objetivo pues son argumentos metafísicos, Aconteciente a diferencia del estatismo objetivo, Amorfa como alternativa al estructuralismo, Redescribible como opción al Léxico Único, Contingencia, ironía y solidaridad una estructura del Yo, Inconclusa como objeción a la Teleología, argumentos metafísicos que imposibilitan la Creación de sí, Descentrada como crítica al Centralismo, estructura del Yo caracterizada por ser Redescribible, Teleología pues son argumentos metafísicos, Richard Rorty propone en Contingencia, ironía y solidaridad, estructuralismo pues son argumentos metafísicos, Centralismo pues son argumentos metafísicos, estructura del Yo caracterizada por ser Aconteciente, Léxico Único pues son argumentos metafísicos