WARNING:
JavaScript is turned OFF. None of the links on this concept map will
work until it is reactivated.
If you need help turning JavaScript On, click here.
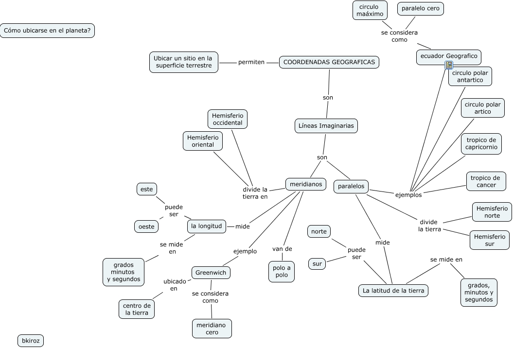
Este Cmap, tiene información relacionada con: Coordenadas, meridianos ejemplo Greenwich, ecuador Geografico se considera como paralelo cero, Líneas Imaginarias son paralelos, paralelos ejemplos circulo polar antartico, meridianos divide la tierra en Hemisferio oriental, Greenwich ubicado en centro de la tierra, Greenwich se considera como meridiano cero, paralelos ejemplos ecuador Geografico, paralelos ejemplos circulo polar artico, COORDENADAS GEOGRAFICAS son Líneas Imaginarias, meridianos mide la longitud, paralelos divide la tierra Hemisferio sur, La latitud de la tierra se mide en grados, minutos y segundos, meridianos divide la tierra en Hemisferio occidental, paralelos ejemplos tropico de cancer, la longitud puede ser este, paralelos divide la tierra Hemisferio norte, COORDENADAS GEOGRAFICAS permiten Ubicar un sitio en la superficie terrestre, La latitud de la tierra puede ser norte, la longitud se mide en grados minutos y segundos