WARNING:
JavaScript is turned OFF. None of the links on this concept map will
work until it is reactivated.
If you need help turning JavaScript On, click here.
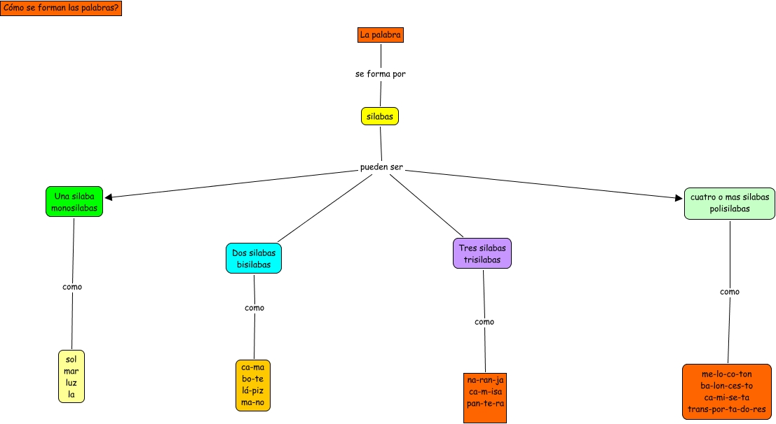
Este Cmap, tiene información relacionada con: BASE DE DATOS 10-A, Dos silabas bisilabas como ca-ma bo-te lá-piz ma-no, silabas pueden ser Una silaba monosilabas, Tres silabas trisilabas como na-ran-ja ca-m-isa pan-te-ra, Una silaba monosilabas como sol mar luz la, silabas pueden ser cuatro o mas silabas polisilabas, La palabra se forma por silabas, silabas pueden ser Dos silabas bisilabas, cuatro o mas silabas polisilabas como me-lo-co-ton ba-lon-ces-to ca-mi-se-ta trans-por-ta-do-res, silabas pueden ser Tres silabas trisilabas