WARNING:
JavaScript is turned OFF. None of the links on this concept map will
work until it is reactivated.
If you need help turning JavaScript On, click here.
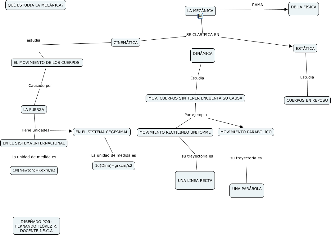
Este Cmap, tiene información relacionada con: MECÁNICA, MOVIMIENTO PARABOLICO su trayectoria es UNA PARÁBOLA, MOVIMIENTO RECTILINEO UNIFORME su trayectoria es UNA LINEA RECTA, EN EL SISTEMA INTERNACIONAL La unidad de medida es 1N(Newton)=Kgxm/s2, CINEMÁTICA SE CLASIFICA EN LA MECÁNICA, DINÁMICA Estudia MOV. CUERPOS SIN TENER ENCUENTA SU CAUSA, CINEMÁTICA SE CLASIFICA EN DINÁMICA, MOV. CUERPOS SIN TENER ENCUENTA SU CAUSA Por ejemplo MOVIMIENTO PARABOLICO, LA FUERZA Tiene unidades EN EL SISTEMA INTERNACIONAL, CINEMÁTICA SE CLASIFICA EN ESTÁTICA, EN EL SISTEMA CEGESIMAL La unidad de medida es 1d(Dina)=grxcm/s2, CINEMÁTICA estudia EL MOVIMIENTO DE LOS CUERPOS, LA MECÁNICA RAMA DE LA FÍSICA, ESTÁTICA Estudia CUERPOS EN REPOSO, LA FUERZA Tiene unidades EN EL SISTEMA CEGESIMAL, EL MOVIMIENTO DE LOS CUERPOS Causado por LA FUERZA, MOV. CUERPOS SIN TENER ENCUENTA SU CAUSA Por ejemplo MOVIMIENTO RECTILINEO UNIFORME