WARNING:
JavaScript is turned OFF. None of the links on this concept map will
work until it is reactivated.
If you need help turning JavaScript On, click here.
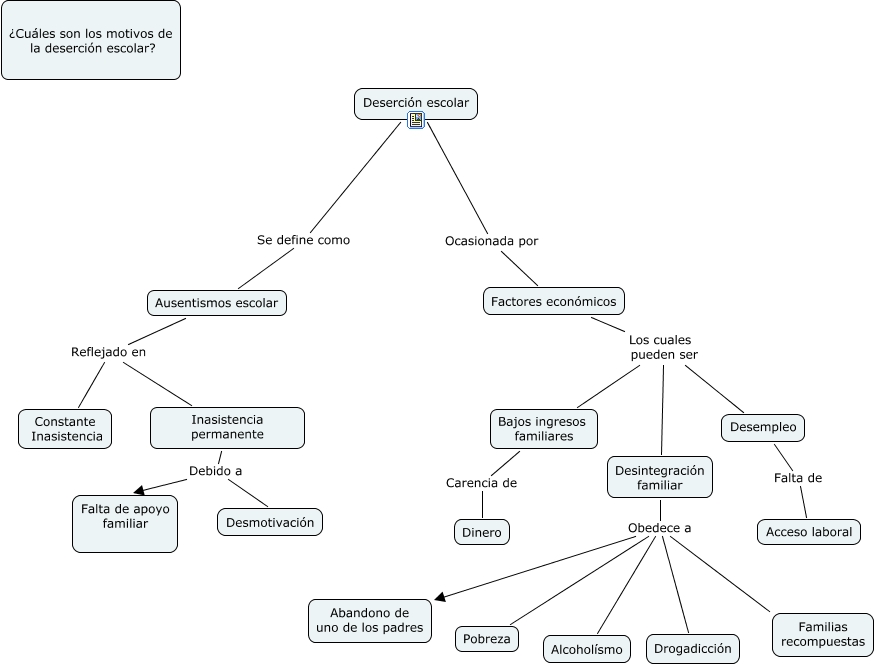
Este Cmap, tiene información relacionada con: Sin Título 1DESERCIÓN ESCOLAR, Bajos ingresos familiares Carencia de Dinero, Desempleo Falta de Acceso laboral, Deserción escolar Ocasionada por Factores económicos, Desintegración familiar Obedece a Familias recompuestas, Desintegración familiar Obedece a Pobreza, Inasistencia permanente Debido a Desmotivación, Deserción escolar Se define como Ausentismos escolar, Factores económicos Los cuales pueden ser Bajos ingresos familiares, Inasistencia permanente Debido a Falta de apoyo familiar, Ausentismos escolar Reflejado en Inasistencia permanente, Desintegración familiar Obedece a Drogadicción, Factores económicos Los cuales pueden ser Desintegración familiar, Factores económicos Los cuales pueden ser Desempleo, Desintegración familiar Obedece a Alcoholísmo, Ausentismos escolar Reflejado en Constante Inasistencia, Desintegración familiar Obedece a Abandono de uno de los padres