WARNING:
JavaScript is turned OFF. None of the links on this concept map will
work until it is reactivated.
If you need help turning JavaScript On, click here.
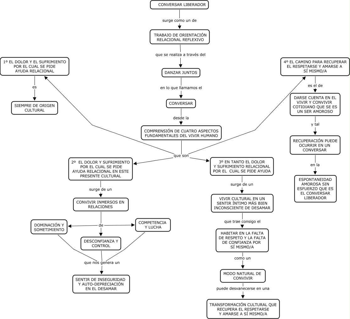
Este Cmap, tiene información relacionada con: Conversar liberador, DESCONFIANZA Y CONTROL que nos genera un SENTIR DE INSEGURIDAD Y AUTO-DEPRECIACIÓN EN EL DESAMAR, CONVERSAR LIBERADOR surge como un de TRABAJO DE ORIENTACIÓN RELACIONAL REFLEXIVO, DANZAR JUNTOS en lo que llamamos el CONVERSAR, COMPRENSIÓN DE CUATRO ASPECTOS FUNDAMENTALES DEL VIVIR HUMANO que son 1º EL DOLOR Y EL SUFRIMIENTO POR EL CUAL SE PIDE AYUDA RELACIONAL, DOMINACIÓN Y SOMETIMIENTO que nos genera un SENTIR DE INSEGURIDAD Y AUTO-DEPRECIACIÓN EN EL DESAMAR, HABITAR EN LA FALTA DE RESPETO Y LA FALTA DE CONFIANZA POR SÍ MISMO/A como un MODO NATURAL DE CONVIVIR, RECUPERACIÓN PUEDE OCURRIR EN UN CONVERSAR en la ESPONTANEIDAD AMOROSA SIN ESFUERZO QUE ES EL CONVERSAR LIBERADOR, COMPRENSIÓN DE CUATRO ASPECTOS FUNDAMENTALES DEL VIVIR HUMANO que son 3º EN TANTO EL DOLOR Y SUFRIMIENTO RELACIONAL POR EL CUAL SE PIDE AYUDA, CONVIVIR INMERSOS EN RELACIONES de DESCONFIANZA Y CONTROL, CONVIVIR INMERSOS EN RELACIONES de DOMINACIÓN Y SOMETIMIENTO, COMPRENSIÓN DE CUATRO ASPECTOS FUNDAMENTALES DEL VIVIR HUMANO que son 2º EL DOLOR Y SUFRIMIENTO POR EL CUAL SE PIDE AYUDA RELACIONAL EN ESTE PRESENTE CULTURAL, 4º EL CAMINO PARA RECUPERAR EL RESPETARSE Y AMARSE A SÍ MISMO/A es el de DARSE CUENTA EN EL VIVIR Y CONVIVIR COTIDIANO QUE SE ES UN SER AMOROSO, VIVIR CULTURAL EN UN SENTIR ÍNTIMO MÁS BIEN INCONSCIENTE DE DESAMAR que trae consigo el HABITAR EN LA FALTA DE RESPETO Y LA FALTA DE CONFIANZA POR SÍ MISMO/A, COMPETENCIA Y LUCHA que nos genera un SENTIR DE INSEGURIDAD Y AUTO-DEPRECIACIÓN EN EL DESAMAR, TRABAJO DE ORIENTACIÓN RELACIONAL REFLEXIVO que se realiza a través del DANZAR JUNTOS, CONVIVIR INMERSOS EN RELACIONES de COMPETENCIA Y LUCHA, CONVERSAR desde la COMPRENSIÓN DE CUATRO ASPECTOS FUNDAMENTALES DEL VIVIR HUMANO, DARSE CUENTA EN EL VIVIR Y CONVIVIR COTIDIANO QUE SE ES UN SER AMOROSO y tal RECUPERACIÓN PUEDE OCURRIR EN UN CONVERSAR, 2º EL DOLOR Y SUFRIMIENTO POR EL CUAL SE PIDE AYUDA RELACIONAL EN ESTE PRESENTE CULTURAL surge de un CONVIVIR INMERSOS EN RELACIONES, COMPRENSIÓN DE CUATRO ASPECTOS FUNDAMENTALES DEL VIVIR HUMANO que son 4º EL CAMINO PARA RECUPERAR EL RESPETARSE Y AMARSE A SÍ MISMO/A