WARNING:
JavaScript is turned OFF. None of the links on this concept map will
work until it is reactivated.
If you need help turning JavaScript On, click here.
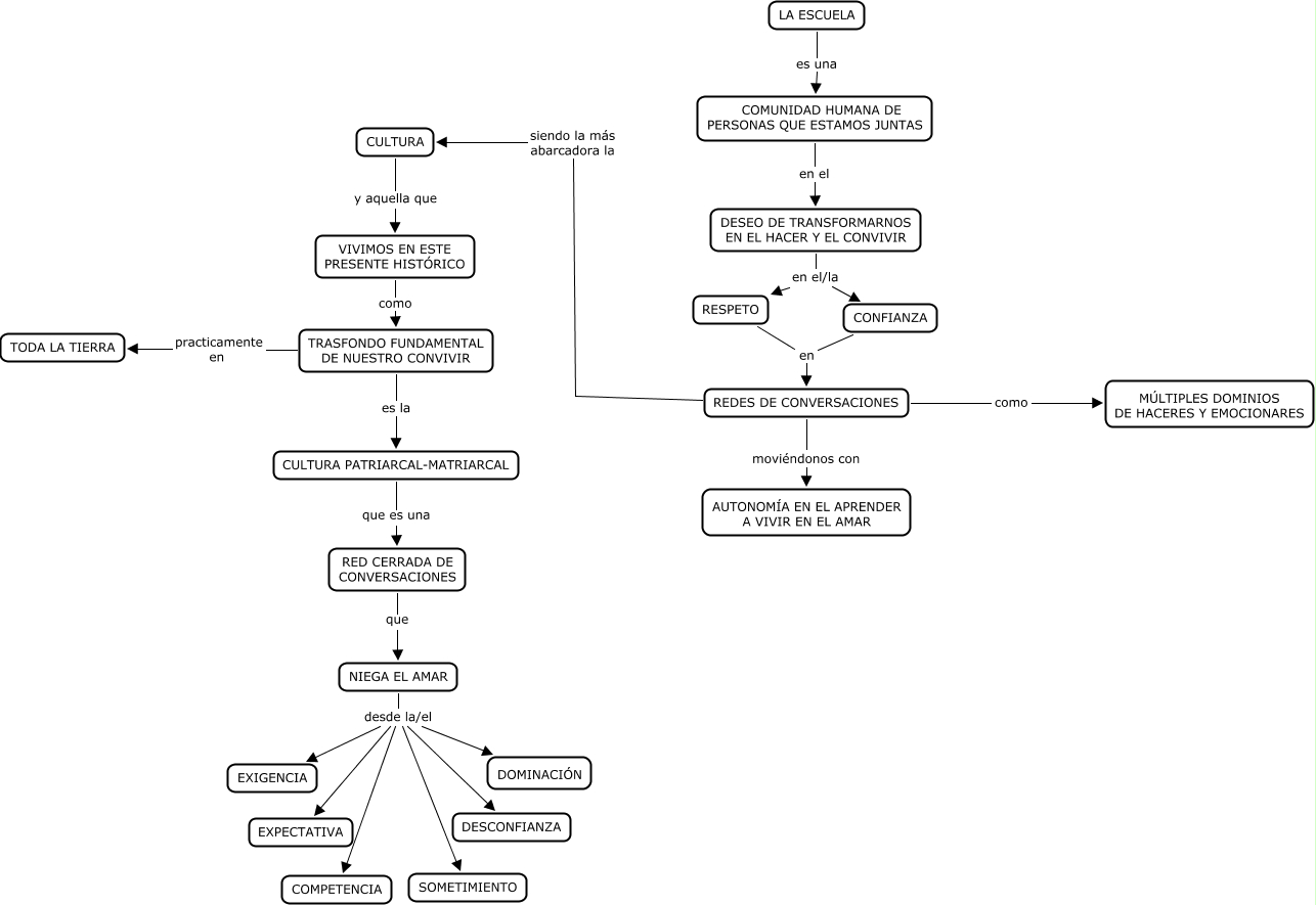
Este Cmap, tiene información relacionada con: La escuela, VIVIMOS EN ESTE PRESENTE HISTÓRICO como TRASFONDO FUNDAMENTAL DE NUESTRO CONVIVIR, NIEGA EL AMAR desde la/el DOMINACIÓN, NIEGA EL AMAR desde la/el SOMETIMIENTO, RESPETO en REDES DE CONVERSACIONES, CULTURA PATRIARCAL-MATRIARCAL que es una RED CERRADA DE CONVERSACIONES, COMUNIDAD HUMANA DE PERSONAS QUE ESTAMOS JUNTAS en el DESEO DE TRANSFORMARNOS EN EL HACER Y EL CONVIVIR, NIEGA EL AMAR desde la/el EXIGENCIA, DESEO DE TRANSFORMARNOS EN EL HACER Y EL CONVIVIR en el/la CONFIANZA, LA ESCUELA es una COMUNIDAD HUMANA DE PERSONAS QUE ESTAMOS JUNTAS, NIEGA EL AMAR desde la/el DESCONFIANZA, RED CERRADA DE CONVERSACIONES que NIEGA EL AMAR, NIEGA EL AMAR desde la/el COMPETENCIA, NIEGA EL AMAR desde la/el EXPECTATIVA, TRASFONDO FUNDAMENTAL DE NUESTRO CONVIVIR practicamente en TODA LA TIERRA, DESEO DE TRANSFORMARNOS EN EL HACER Y EL CONVIVIR en el/la RESPETO, TRASFONDO FUNDAMENTAL DE NUESTRO CONVIVIR es la CULTURA PATRIARCAL-MATRIARCAL, CONFIANZA en REDES DE CONVERSACIONES, REDES DE CONVERSACIONES como MÚLTIPLES DOMINIOS DE HACERES Y EMOCIONARES, REDES DE CONVERSACIONES moviéndonos con AUTONOMÍA EN EL APRENDER A VIVIR EN EL AMAR, CULTURA y aquella que VIVIMOS EN ESTE PRESENTE HISTÓRICO