WARNING:
JavaScript is turned OFF. None of the links on this concept map will
work until it is reactivated.
If you need help turning JavaScript On, click here.
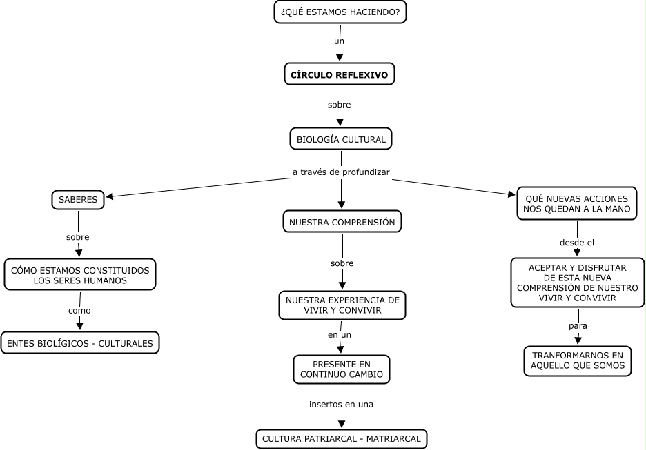
Este Cmap, tiene información relacionada con: Nuestro círculo reflexivo, PRESENTE EN CONTINUO CAMBIO insertos en una CULTURA PATRIARCAL - MATRIARCAL, BIOLOGÍA CULTURAL a través de profundizar NUESTRA COMPRENSIÓN, CÍRCULO REFLEXIVO sobre BIOLOGÍA CULTURAL, BIOLOGÍA CULTURAL a través de profundizar SABERES, ACEPTAR Y DISFRUTAR DE ESTA NUEVA COMPRENSIÓN DE NUESTRO VIVIR Y CONVIVIR para TRANFORMARNOS EN AQUELLO QUE SOMOS, CÓMO ESTAMOS CONSTITUIDOS LOS SERES HUMANOS como ENTES BIOLÍGICOS - CULTURALES, NUESTRA COMPRENSIÓN sobre NUESTRA EXPERIENCIA DE VIVIR Y CONVIVIR, ¿QUÉ ESTAMOS HACIENDO? un CÍRCULO REFLEXIVO, NUESTRA EXPERIENCIA DE VIVIR Y CONVIVIR en un PRESENTE EN CONTINUO CAMBIO, QUÉ NUEVAS ACCIONES NOS QUEDAN A LA MANO desde el ACEPTAR Y DISFRUTAR DE ESTA NUEVA COMPRENSIÓN DE NUESTRO VIVIR Y CONVIVIR, SABERES sobre CÓMO ESTAMOS CONSTITUIDOS LOS SERES HUMANOS, BIOLOGÍA CULTURAL a través de profundizar QUÉ NUEVAS ACCIONES NOS QUEDAN A LA MANO