WARNING:
JavaScript is turned OFF. None of the links on this concept map will
work until it is reactivated.
If you need help turning JavaScript On, click here.
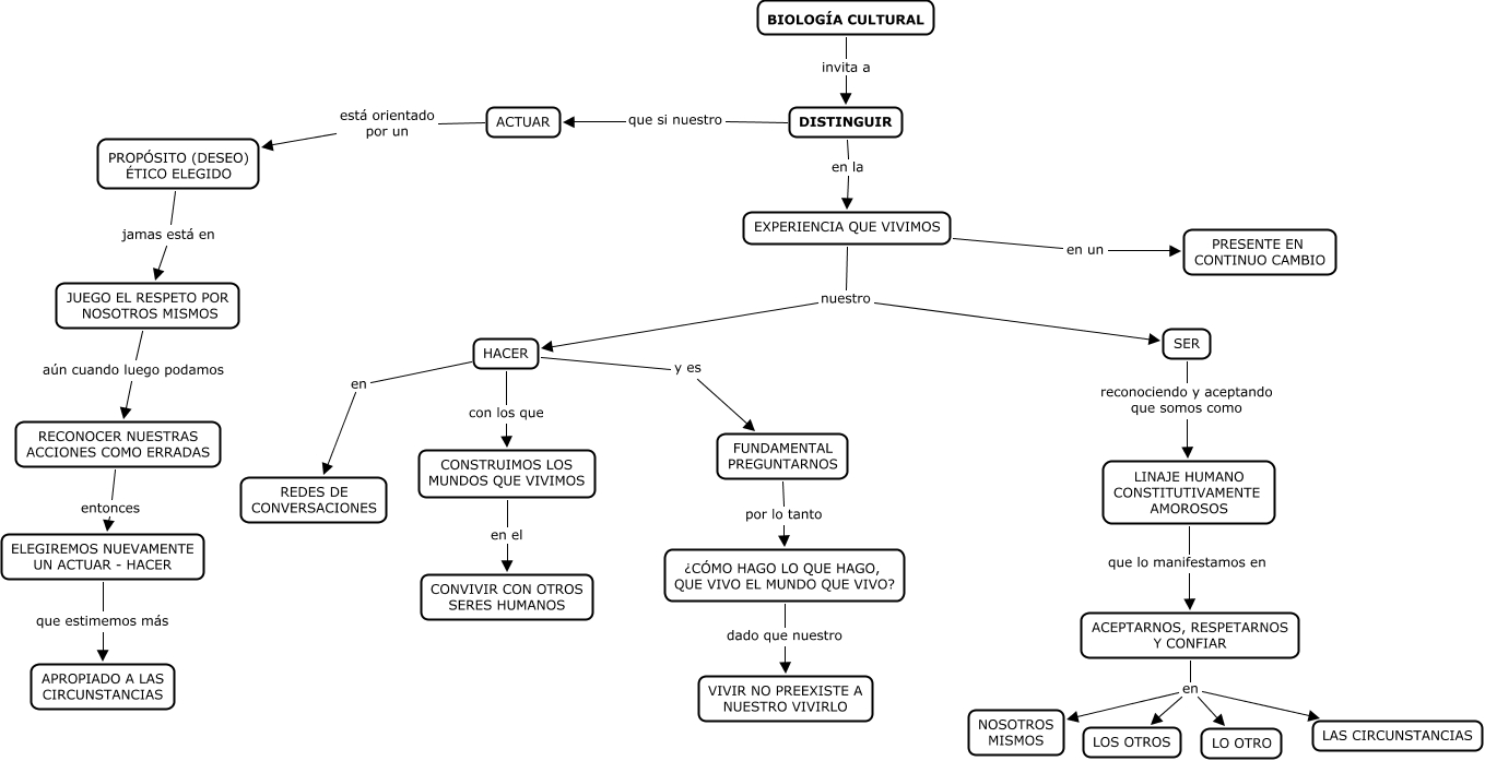
Este Cmap, tiene información relacionada con: Mi reflexión sobre la invitación de la Biología Cultural, HACER en REDES DE CONVERSACIONES, EXPERIENCIA QUE VIVIMOS en un PRESENTE EN CONTINUO CAMBIO, EXPERIENCIA QUE VIVIMOS nuestro HACER, BIOLOGÍA CULTURAL invita a DISTINGUIR, ¿CÓMO HAGO LO QUE HAGO, QUE VIVO EL MUNDO QUE VIVO? dado que nuestro VIVIR NO PREEXISTE A NUESTRO VIVIRLO, JUEGO EL RESPETO POR NOSOTROS MISMOS aún cuando luego podamos RECONOCER NUESTRAS ACCIONES COMO ERRADAS, PROPÓSITO (DESEO) ÉTICO ELEGIDO jamas está en JUEGO EL RESPETO POR NOSOTROS MISMOS, ACTUAR está orientado por un PROPÓSITO (DESEO) ÉTICO ELEGIDO, HACER y es FUNDAMENTAL PREGUNTARNOS, LINAJE HUMANO CONSTITUTIVAMENTE AMOROSOS que lo manifestamos en ACEPTARNOS, RESPETARNOS Y CONFIAR, FUNDAMENTAL PREGUNTARNOS por lo tanto ¿CÓMO HAGO LO QUE HAGO, QUE VIVO EL MUNDO QUE VIVO?, EXPERIENCIA QUE VIVIMOS nuestro SER, ACEPTARNOS, RESPETARNOS Y CONFIAR en LOS OTROS, DISTINGUIR que si nuestro ACTUAR, ELEGIREMOS NUEVAMENTE UN ACTUAR - HACER que estimemos más APROPIADO A LAS CIRCUNSTANCIAS, DISTINGUIR en la EXPERIENCIA QUE VIVIMOS, CONSTRUIMOS LOS MUNDOS QUE VIVIMOS en el CONVIVIR CON OTROS SERES HUMANOS, RECONOCER NUESTRAS ACCIONES COMO ERRADAS entonces ELEGIREMOS NUEVAMENTE UN ACTUAR - HACER, ACEPTARNOS, RESPETARNOS Y CONFIAR en LAS CIRCUNSTANCIAS, ACEPTARNOS, RESPETARNOS Y CONFIAR en NOSOTROS MISMOS