WARNING:
JavaScript is turned OFF. None of the links on this concept map will
work until it is reactivated.
If you need help turning JavaScript On, click here.
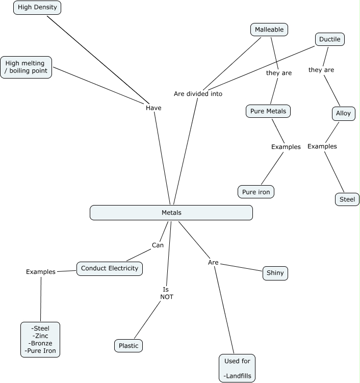
This Concept Map, created with IHMC CmapTools, has information related to: yikai_draft1, Metals Is NOT Plastic, Malleable they are Pure Metals, Metals Are divided into Malleable, Metals Have High Density, Metals Can Conduct Electricity, Metals Have High Density, Alloy Examples Steel, Ductile they are Alloy, Metals Have High melting / boiling point, Conduct Electricity Examples -Steel -Zinc -Bronze -Pure Iron, Pure Metals Examples Pure iron, Metals Are divided into Ductile, Metals Are Shiny, Metals Are Used for -Landfills