WARNING:
JavaScript is turned OFF. None of the links on this concept map will
work until it is reactivated.
If you need help turning JavaScript On, click here.
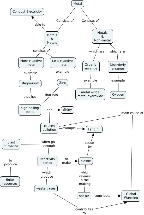
This Concept Map, created with IHMC CmapTools, has information related to: Jarren_Darft 1, Metal Consists of Metals & Non-metal, waste gases contributes to Global Warming, causes pollution main cause of Global Warming, Metals & Metals consists of More reactive metal, More reactive metal example Magnesium, high boiling point and Shiny, Less reactive metal consists of More reactive metal, blast furnance when go through Reactivity series, Metals & Metals able to Conduct Electricity, Metals & Non-metal which are Disorderly arrange, causes pollution when go through Reactivity series, Zinc that has high boiling point, plastic cause by Land fill, plastic which release in the making hot air, Orderly arrange example metal oxide metal hydroxide, hot air contribute Global Warming, Metals & Non-metal which are Orderly arrange, Less reactive metal example Zinc, causes pollution example Land fill, Magnesium that has high boiling point