WARNING:
JavaScript is turned OFF. None of the links on this concept map will
work until it is reactivated.
If you need help turning JavaScript On, click here.
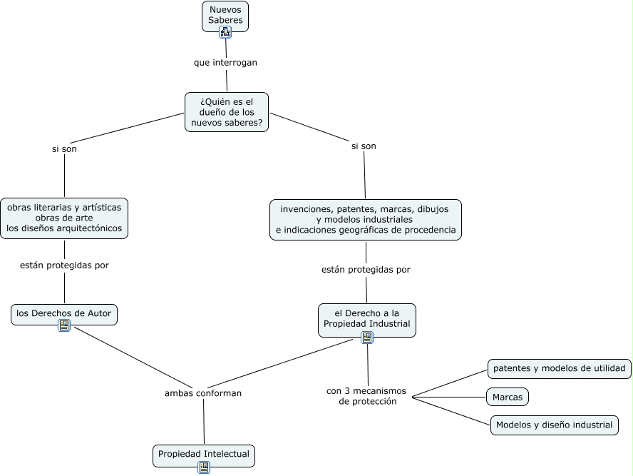
Este Cmap, tiene información relacionada con: 6 Propiedad Intelectual, el Derecho a la Propiedad Industrial con 3 mecanismos de protección Marcas, el Derecho a la Propiedad Industrial con 3 mecanismos de protección patentes y modelos de utilidad, Nuevos Saberes que interrogan ¿Quién es el dueño de los nuevos saberes?, invenciones, patentes, marcas, dibujos y modelos industriales e indicaciones geográficas de procedencia están protegidas por el Derecho a la Propiedad Industrial, los Derechos de Autor ambas conforman Propiedad Intelectual, obras literarias y artísticas obras de arte los diseños arquitectónicos están protegidas por los Derechos de Autor, el Derecho a la Propiedad Industrial ambas conforman Propiedad Intelectual, ¿Quién es el dueño de los nuevos saberes? si son obras literarias y artísticas obras de arte los diseños arquitectónicos, ¿Quién es el dueño de los nuevos saberes? si son invenciones, patentes, marcas, dibujos y modelos industriales e indicaciones geográficas de procedencia, el Derecho a la Propiedad Industrial con 3 mecanismos de protección Modelos y diseño industrial