WARNING:
JavaScript is turned OFF. None of the links on this concept map will
work until it is reactivated.
If you need help turning JavaScript On, click here.
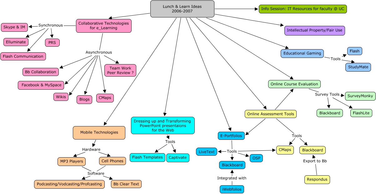
此概念图以 IHMC CmapTools 创建, 内含信息有关于: online education, Online Course Evaluation Survey Tools SurveyMonky, Lunch & Learn Ideas 2006-2007 Online Assessment Tools, Mobile Technologies Hardware MP3 Players, iWebfolios Integrated with Blackboard, Online Assessment Tools Tools CMaps, Lunch & Learn Ideas 2006-2007 Intellectual Property/Fair Use, Collaborative Technologies for e_Learning Synchronous Skype & IM, Lunch & Learn Ideas 2006-2007 Mobile Technologies, Cell Phones Software Bb Clear Text, Dressing up and Transforming PowerPoint presentaions for the Web Tools Captivate, E-Portfolios Tools Blackboard, Online Assessment Tools Tools Blackboard, Lunch & Learn Ideas 2006-2007 Online Course Evaluation, Online Assessment Tools E-Portfolios, Educational Gaming Tools StudyMate, E-Portfolios Tools CMaps, E-Portfolios Tools LiveText, E-Portfolios Tools OSP, Lunch & Learn Ideas 2006-2007 Dressing up and Transforming PowerPoint presentaions for the Web, Online Assessment Tools Online Course Evaluation