WARNING:
JavaScript is turned OFF. None of the links on this concept map will
work until it is reactivated.
If you need help turning JavaScript On, click here.
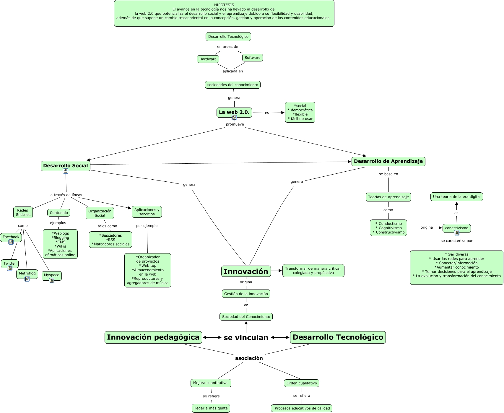
Este Cmap, tiene información relacionada con: mapita, Innovación pedagógica asociación Mejora cuantitativa, Hardware aplicada en sociedades del conocimiento, Desarrollo Tecnológico en áreas de Software, La web 2.0. es *social * democrática *flexible * fácil de usar, Innovación pedagógica se vinculan Sociedad del Conocimiento, Desarrollo Social genera Innovación, Mejora cuantitativa se refiere llegar a más gente, Desarrollo de Aprendizaje genera Innovación, Aplicaciones y servicios por ejemplo *Organizador de proyectos *Web top *Almacenamiento en la web *Reproductores y agregadores de música, Desarrollo Social a través de líneas Contenido, Redes Sociales como Metroflog, Software aplicada en sociedades del conocimiento, Redes Sociales como Facebook, Redes Sociales como Myspace, Innovación pedagógica asociación Orden cualitativo, * Conductismo * Cognitivismo * Constructivismo origina conectivismo, Contenido ejemplos *Weblogs *Blogging *CMS *Wikis *Aplicaciones ofimáticas online, Desarrollo Social a través de líneas Organización Social, La web 2.0. promueve Desarrollo Social, conectivismo es Una teoría de la era digital