WARNING:
JavaScript is turned OFF. None of the links on this concept map will
work until it is reactivated.
If you need help turning JavaScript On, click here.
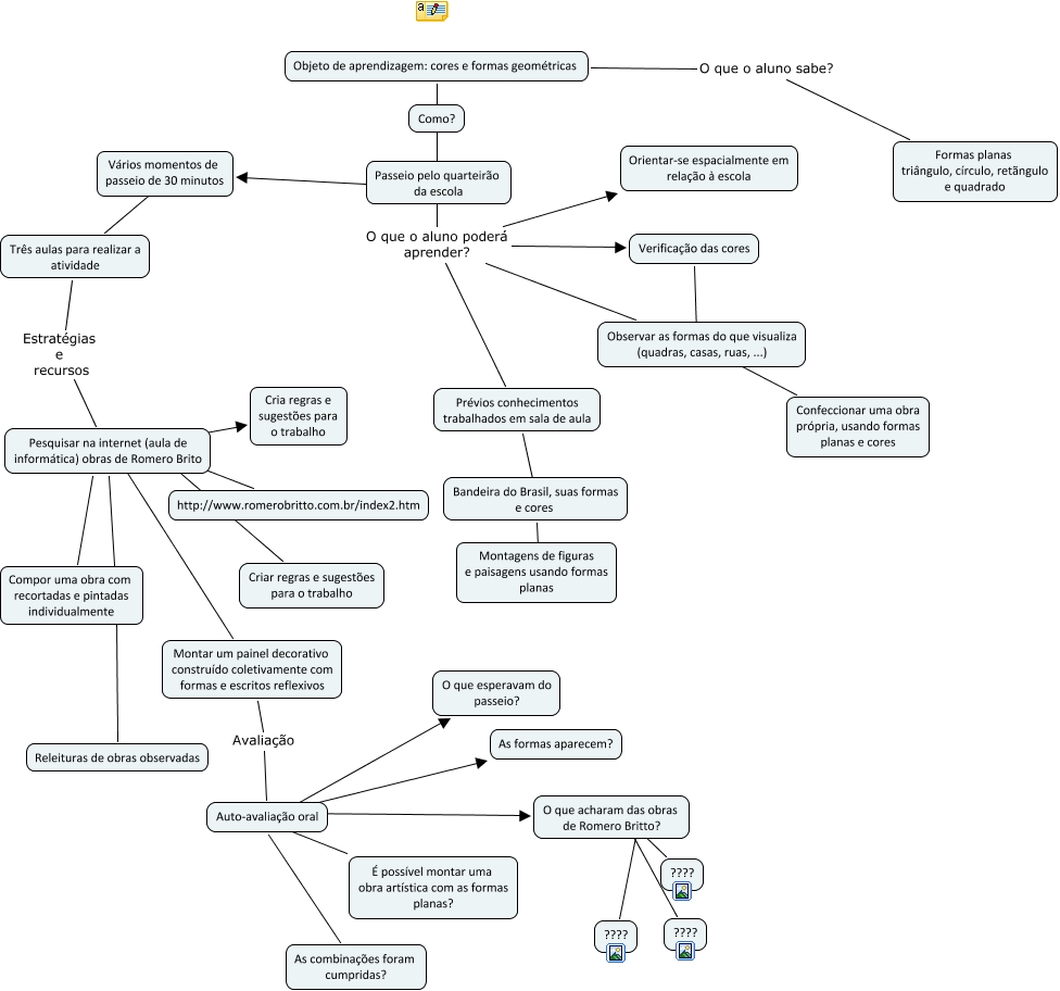
Esse mapa conceitual, produzido no IHMC CmapTools, tem a informação relacionada a: Minha sala de aula, Auto-avaliação oral ???? O que acharam das obras de Romero Britto?, Pesquisar na internet (aula de informática) obras de Romero Brito ???? Cria regras e sugestões para o trabalho, O que acharam das obras de Romero Britto? ???? ????, Bandeira do Brasil, suas formas e cores ???? Montagens de figuras e paisagens usando formas planas, Prévios conhecimentos trabalhados em sala de aula ???? Bandeira do Brasil, suas formas e cores, Montar um painel decorativo construído coletivamente com formas e escritos reflexivos Avaliação Auto-avaliação oral, Auto-avaliação oral ???? As formas aparecem?, Verificação das cores ???? Confeccionar uma obra própria, usando formas planas e cores, Objeto de aprendizagem: cores e formas geométricas O que o aluno poderá aprender? Observar as formas do que visualiza (quadras, casas, ruas, ...), O que acharam das obras de Romero Britto? ???? ????, Pesquisar na internet (aula de informática) obras de Romero Brito ???? http://www.romerobritto.com.br/index2.htm, Passeio pelo quarteirão da escola ???? Vários momentos de passeio de 30 minutos, O que acharam das obras de Romero Britto? ???? ????, Pesquisar na internet (aula de informática) obras de Romero Brito ???? Montar um painel decorativo construído coletivamente com formas e escritos reflexivos, Auto-avaliação oral ???? O que esperavam do passeio?, Três aulas para realizar a atividade Estratégias e recursos Pesquisar na internet (aula de informática) obras de Romero Brito, Objeto de aprendizagem: cores e formas geométricas O que o aluno poderá aprender? Prévios conhecimentos trabalhados em sala de aula, Pesquisar na internet (aula de informática) obras de Romero Brito ???? Criar regras e sugestões para o trabalho, Objeto de aprendizagem: cores e formas geométricas O que o aluno poderá aprender? Verificação das cores, Pesquisar na internet (aula de informática) obras de Romero Brito ???? Compor uma obra com recortadas e pintadas individualmente