WARNING:
JavaScript is turned OFF. None of the links on this concept map will
work until it is reactivated.
If you need help turning JavaScript On, click here.
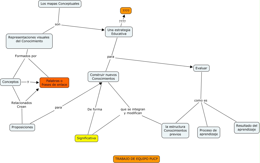
Este Cmap, tiene información relacionada con: COLABORATIVO - Cmap para completar tallerNº2, Una estrategia Educativa para Evaluar, Conceptos Relacionados Crean Palabras o frases de enlace, Representaciones visuales del Conocimiento Formados por Conceptos, Conceptos Relacionados Crean Proposiciones, Los mapas Conceptuales son Representaciones visuales del Conocimiento, Los mapas Conceptuales son Una estrategia Educativa, Proposiciones para Construir nuevos Conocimientos, Construir nuevos Conocimientos que se integran y modifican la estructura Conocimientos previos, Evaluar como es Resultado del aprendizaje, Construir nuevos Conocimientos De forma Significativa, Conceptos y Palabras o frases de enlace, Una estrategia Educativa ???? ????, Evaluar como es la estructura Conocimientos previos, Representaciones visuales del Conocimiento Formados por Palabras o frases de enlace, Una estrategia Educativa para Construir nuevos Conocimientos, Evaluar como es Proceso de aprendizaje, Significativa que se integran y modifican la estructura Conocimientos previos