WARNING:
JavaScript is turned OFF. None of the links on this concept map will
work until it is reactivated.
If you need help turning JavaScript On, click here.
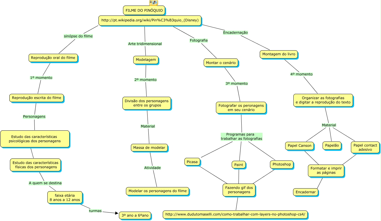
Esse mapa conceitual, produzido no IHMC CmapTools, tem a informação relacionada a: Pinóquio, Fotografar os peronagens em seu cenário Programas para trabalhar as fotografias Photoshop, Massa de modelar Atividade Modelar os personagens do filme, Reprodução oral do filme sinópse do filme http://pt.wikipedia.org/wiki/Pin%C3%B3quio_(Disney), Organizar as fotografias e digitar a reprodução do texto Material Papelão, Photoshop ???? Fazendo gif dos personagens, Modelagem 2º momento Divisão dos personagens entre os grupos, Organizar as fotografias e digitar a reprodução do texto Material Papel Canson, Reprodução oral do filme 1º momento Reprodução escrita do filme, FILME DO PINÓQUIO Encadernação Montagem do livro, FILME DO PINÓQUIO Arte tridimensional Modelagem, Picasa ???? Fazendo gif dos personagens, Fotografar os peronagens em seu cenário Programas para trabalhar as fotografias Paint, Fotografar os peronagens em seu cenário Programas para trabalhar as fotografias Picasa, Estudo das características físicas dos personagens A quem se destina faixa etária 8 anos a 12 anos, Montar o cenário 3º momento Fotografar os peronagens em seu cenário, Papel Canson ???? Formatar e imprir as páginas, Estudo das características psicológicas dos personagens ???? Estudo das características físicas dos personagens, Papel contact adesivo ???? Formatar e imprir as páginas, Divisão dos personagens entre os grupos Material Massa de modelar, Reprodução escrita do filme Personagens Estudo das características psicológicas dos personagens